AFLP is a potentially devastating late gestational complication of pregnancy. It occurs due to a build-up of fat in the liver. It is commonly associated with preeclampsia (50-100%) (Riley, 1994). Although rare, with an incidence of 1 in 9,000-13,000 deliveries (GP Notebook, n.d.), it is a life-threatening condition with a 23 percent fetal and an 18 percent maternal mortality rate (Kaplan, 1985). Legal nurse consultants should be aware of this disease, and should be able to analyze cases for:
January 2004
Acute Fatty Liver Disease of Pregnancy
Author: Cynthia Lacker, RN, MS Lacker & Associates
When Corinne Warren became pregnant with her first child at the age of 28 in 1995, she was in exceptional physical condition. As an aerobics instructor, her exercise routine included cardiovascular training three to four times per week and weight conditioning five to six times per week. Her pregnancy progressed without complication. Everyone commented on her ability to maintain her fitness level throughout the pregnancy.
As Corinne puts it, “I was the poster child for a healthy pregnancy.” Her excellent physical condition made the diagnosis of acute fatty liver of pregnancy (AFLP) after delivery almost unbelievable.
“The diagnosis just didn’t fit with me or my lifestyle,” says Corinne, reflecting back upon the nearly fatal complication that afflicted her and her newborn son. Although Corinne began having symptoms of AFLP in the 36th week, as a primigravida (as are 80% of diagnosed cases), it was difficult for Corinne to differentiate between “normal” and abnormal pregnancy symptoms. She reported an increased thirst to her practitioner, but was told that women in late pregnancy typically had a variety of odd symptoms. When she developed an unquenchable thirst, followed by uncontrollable shivering, her husband quickly transported her to the hospital. While being tested in the hospital, her water broke and labor quickly ensued. Corinne required a cesarean section. After the delivery of her son, Aiden, Corinne was transferred to the intensive care unit, where her memory of the events begins four days later, on Wednesday, April 24, 1996.
Although the exact etiology of AFLP is unknown, recent research points to a correlation between the maternal development of AFLP and a fetal enzyme deficiency called long-chain 3-hydroxyacyl coenzyme A dehydrogenase (LCHAD), which prevents babies from processing certain fats (Staff, 2002). Hepatic histopathology reveals pericentral microvessicular fat in the liver, with minimal inflammation or necrosis. This excessive fatty build-up in the liver can result in hepatorenal failure, coagulopathy, and severe infections.
Symptoms most commonly present late in the third trimester, although there are documented cases with symptoms appearing as early as 26 weeks, and as late as after delivery (Buytaert, et al., 1996). Common symptoms include (Samuels & Cohen, 1992):
Polydipsia with or without poyuria frequently is an early symptom of AFLP. In Corinne’s case, she was drinking in excess of 3 liters of fluid per day! This is thought to be a transient diabetes insipidous, and is one of the features that helps differentiate AFLP from HELLP syndrome. It is important to quickly and accurately diagnose AFLP, because the time from onset of symptoms to hepatorenal failure is only approximately two weeks (Blaskiewicz, n.d.).
Most women with AFLP present late in the third trimester with one or more of the above listed symptoms. Clinicians should suspect AFLP when pregnant women exhibit polydipsia, increased transaminase levels, decreased platelet count, and increased prothrombin time (Bacq & Riely, 1993). The differential diagnosis is that of fulminant hepatitis.
Definitive diagnosis of AFLP is through liver biopsy. However, this is rarely feasible in a pregnant woman and therefore, in many cases, it is necessary to rely on the laboratory data without waiting for a histologically proven diagnosis. Ultrasound is helpful in the exclusion of biliary tract disorders, but its value, as well as the value of CT and MRI scan has been limited, and has not been considered helpful in the management of patients with AFLP (Abdalla, 1999). Clinical analysis of liver function tests is of paramount importance.
There is no single laboratory test available to assess liver function. Rather, the common phrase “liver function tests” describes a panel of tests, each of which assesses discrete aspects of liver function. Liver cell injury or necrosis is determined by measuring aspartate aminotransferase (AST) and alanine aminotransferase (ALT) levels. Liver synthetic function is determined by measuring albumin level and prothrombin time. Cholestasis and biliary function are determined by measuring alkaline phosphatase, bilirubin, and 5’ nucleotidase or gamma glutamyl transpetidase levels. In normal pregnancies, alkaline phosphatase levels may be elevated three to four times normal due to placental alkaline phosphatase levels.
During pregnancy, ALT levels can be elevated due to viral hepatitis (easy to diagnose using serologic tests), drug-induced hepatotoxicity, hyperemesis gravidarum, cholelithiasis, HELLP syndrome, or acute fatty liver of pregnancy.
Once hepatitis has been ruled out, the level of ALT elevation is analyzed (normal level is less than 50). If the ALT level is elevated greater than 1,000 U per L, toxins are suspected and excluded. If the ALT level is more moderately elevated (less than 1,000 U per L), this is more suggestive of a triad of disorders, which can affect the liver:
Other test abnormalities associated with AFLP can include:
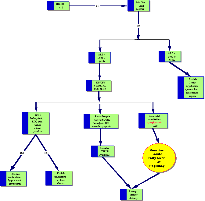
The following chart, from Dr. Christine Hunt’s “Liver Disease in Pregnancy” provides a visual diagnostic algorithm for the diagnosis of elevated ALT during pregnancy (Hunt & Sharara, 1999):

As the above diagram illustrates, one major factor differentiating AFLP from HELLP (hemolysis, elevated liver enzymes, low platelets) syndrome is the presence of hypoglycemia, which, if untreated, can lead to hypoglycemic coma. Because of this, it has been proposed that women be treated with IV glucose infusion until their condition stabilizes.
Complications can include renal failure, cerebral edema, coagulopathy, gastrointestinal hemorrhage, severe postpartum hemorrhage, and severe infections. Most maternal deaths are attributable to one or more of the complications from AFLP and not to liver failure alone.
All patients should be hospitalized as soon as a diagnosis of AFLP is suspected. Moderately or severely affected patients (those presenting with encephalopathy, deep jaundice, or prothrombin times less than 40% of control) or patients with any extrahepatic complication should be attended to in the intensive care unit. Glucose infusions should be maintained until a full metabolic recovery is achieved due to the risk of sudden hypoglycemia, which can occur at any time, even during clinical recovery. Most patients require platelets and fresh frozen plasma infusions. Prothrombin time and blood glucose levels should be monitored daily or more often. Other supportive care is provided based upon clinical symptoms.
Maternal recovery is slow and generally takes between 4 and 6 weeks. Babies born to mothers who developed AFLP are at increased risk of having a genetic mutation that causes a potentially fatal enzyme deficiency, commonly referred to as LCHAD (Scaglia, 2003). Therefore, it is recommended that all women with AFLP and their infants be screened for this genetic condition. LCHAD is a serious deficiency that usually presents in the latter part of infancy with hypoglycemia, cardiomyopathy, hypotonia, and hepatomegaly. In the majority of cases, the disease is severe and can lead to death during the first few years of life. The chance of recurrence of AFLP in subsequent pregnancies is 15-25% (Tyni, Ekholm & Pihko, 1998).
Corinne and Aiden at 7 ½ months | Corinne’s Recovery Corinne Warren recovered slowly, as do most women afflicted with AFLP. She was treated in the intensive care unit after the delivery of her son, Aiden, by cesarean section, on April 20, 1996, due to breech presentation. Her complications included DIC, jaundice, hypoglycemia and renal impairment. She remembers being in a lot of pain, and states, “the only area of my body that didn’t hurt was the tips of my ears.” Corinne has suffered ongoing medical problems since her diagnosis of AFLP, including a depressed immune system, despite return to normal of her liver function tests. She suffers from chronic migraine headaches, which have been treated with medication. She has been unable to resume her former level of aerobic activity. Aiden was born with an APGAR score of 2, but quickly recovered. He was readmitted to the hospital less than two weeks after delivery for treatment of dehydration and hypoglycemia. He has since suffered migraine headaches. |
Corinne and Aiden have both been tested for LCHAD deficiency, and both are negative. After consulting a perinatologist, Corinne went on to have a second pregnancy, without AFLP complications. Her second child, daughter Elora, was born on August 18, 1998.
When reflecting back upon her diagnosis of AFLP, Corinne states, “I am convinced that I survived AFLP because I was in such great physical shape throughout my pregnancy. I weighed 108 pounds at conception, with only 13% body fat. By the time recovered, my weight was well under 100, and I had almost no muscle left!”
When asked how she feels about her experience with AFLP, Corinne has this to say:
“I never asked ‘Why me?’ I just felt that the diagnosis was so unexpected. I had had a clinically stable pregnancy, and I had taken good care of my body. I could not believe that any disease would affect me! My advice to other women would be ‘Expect the unexpected.’ Even if the odds of AFLP are one in nine thousand, that one person could be you! Pay attention to your body and don’t ignore symptoms that do not feel right. Pursue them, even if you are told that they are ‘normal.’ You know your body better than anyone else.”
Review all medical records, especially the last trimester, for signs and symptoms of AFLP. These can include preeclampsia (elevated blood pressure, edema, and proteinuria), polydipsia, polyuria, nausea, vomiting, hypoglycemia, abdominal pain, jaundice, pruritis, or ascitis. Note that mild jaundice and a modest elevation in serum aminotransferase are important signs against the diagnosis of fulminant hepatitis, viral or toxic. The mild increase in blood pressure, hyperuricemia, and intense thirst are uncommon in fulminant hepatitis and they favor the diagnosis of acute fatty liver of pregnancy. AFLP should be suspected when persistent vomiting, malaise, encephalopathy or jaundice appear in the final weeks of pregnancy or in the early puerperium.
If signs and symptoms were present, determine whether appropriate laboratory tests were ordered and analyzed:
Was the patient hospitalized as soon as AFLP was suspected? Was delivery promptly carried out? Were moderately or severely affected patients treated in the intensive care unit? Were sequelae anticipated and treated appropriately (especially coagulopathy, renal failure and serum glucose levels)? Was the mother counseled regarding the potential LCHAD deficiency and offered appropriate genetic testing? Was the infant screened for LCHAD?
In subsequent pregnancies, was the gravida well informed of the risks of recurrence of AFLP? Were the required tests (liver tests, uric acid, prothrombin time, and possibly antithrombin III) carried out biweekly in the third trimester?
Although rare, the high morbidity and mortality rates associated with AFLP make this diagnosis fraught with medical legal implications. Recent research into the correlation between AFLP and LCHAD may lead to prospective diagnosis of pregnant women sometime in the future. Until then, recognition of symptoms, accurate differentiation, and appropriate medical intervention are critical mitigating factors against potential legal action related to the diagnosis and treatment of this disorder.
Riley, C. (1994). Hepatic disease in pregnancy. Am J Med. 96(1A). 18S-22S.
General Practice Notebook. (n.d.)Retrieved from http://gpnotebook.co.uk/cache/-1066729418.htm.
Kaplan, M. (1985). Acute fatty liver of pregnancy. New Eng. J Med. 313. 367-370.
Staff. (2002). JAMA. 288. 2163-2166.
Buytaert, et al. (1996). Early occurrence of acute fatty liver in pregnancy. Am j Gastroenterology. 91(3). 603-604.
Samuels, P., & Cohen A. (1992). Pregnancies complicated by liver disease and liver dysfunction. Obstet Gynecol Clin North Am. 19. 754-763.
Blaskiewicz, R. (n.d.). Department of Obstetrics, Gynecology and Women’s Health, St. Louis Univeristy. Retrieved from USA, http://obgyn.slu.edu/.
Bacq, Y. & Riely, C. (1993). Acute fatty liver of pregnancy, the hepatologist’s view. Gastroenterologist. 1(4). 257-264.
Abdalla, M. (1999). Acute fatty liver with pregnancy. Domiat Hosptial, Egypt.
Hunt, C. & Sharara, A. (1999). Liver disease in pregnancy. Duke University Medical Center.
Scaglia, F. (2003). eMedicine Journal 4(10).
Tyni, T., Ekholm E. & Pihko, H. (1998). Pregnancy complication are frequent in long chain 3-hydroxyacylcoenzyme A dehydrogenase deficiency. Am J Obstet Gynecol. 178. 603-608.
The Legal Nurse Consultant is frequently asked to evaluate cases involving bedrail-related injury which occurred in a nursing home. In order to determine whether a facility met the standard of care, the reviewer must be familiar with the complex regulations that govern bedrail use. This article will set a framework for understanding the issues when assessing whether a long-term care facility employed reasonable and adequate standards of care for a resident who suffers injury or death related to bedrails.
Bedrails are a recognized safety hazard. When rails are up, a confused person wishing to exit the bed can fall from a higher level resulting in serious injury or death. Nursing home residents wearing vest restraints who have elevated bedrails have been strangled while hanging over the rail. In addition to falls and strangulation, bedrails can cause entrapment between rails, or between the rail and the mattress (see Figure 1). Non-fatal entrapment injuries include bruises, fractures, and skin tears.
Bedrails (also known as side rails, bed side rails, and safety rails) are a heterogeneous group, and have been constructed with different configurations by many manufacturers. For example, there is the full-length rail which extends along the entire side of the bed from head to foot, the ¾ length rail, and the half-length rail. When assessing a case involving bedrail related injury, it is best to have as much information as possible about the bed, including manufacturer, model, type of mattress, and a photograph of the bed.
February 2004
Bedrail-Related Injury: A Guide to Case Assessment
Author: Jeffrey M. Levine MD, practices medicine in New York City. He is editor of a new book entitled Medical-Legal Aspects of Long-Term Care, published by Lawyers & Judges Publishing Company.
Mrs. Jones, a long-term resident of Shady Rest Nursing Home, was 88 years old when her physical condition began to deteriorate. She suffered a small stroke which limited her ability to speak, and was hospitalized eight days for urosepsis which left her very weak. Her care plan called for two half-length rails elevated, one at each side of the bed.
During the evening shift, a nursing assistant discovered Mrs. Jones’ body hanging off the bed with her head wedged between the rail and the mattress. Her face was against the mattress, the rail was pressing the back of her head, and her body was in a kneeling position facing the bed. The medical examiner performed an autopsy and reviewed the circumstances surrounding her demise, and pronounced her death secondary to “accidental asphyxiation.” You are now asked to review the records and comment upon the care rendered by Shady Rest Nursing Home.
It is the responsibility of the facility to provide maximum safety within the regulatory guidelines. This involves timely, accurate, and individualized assessment and care-planning, as well as non-restrictive interventions. As with any care-plan modality for a nursing home resident, family education and participation is preferred. When assessing whether facilities delivered a reasonable quality of care, the chart must be reviewed for assessment, care planning, non-restrictive interventions, and prior unsafe exit attempts.
Bedrails are considered a physical restraint and therefore fall within a strict regulatory framework in nursing homes. The federal laws that govern nursing homes are called the Nursing Home Reform Amendments of the Omnibus Budged Reconciliation Act of 1987, or more simply OBRA ’87. They are cited within Chapter 42 of the Code of Federal Regulations (CFR 42). The Interpretive Guidelines for Surveyors are a set of rules for surveyors which are used for implementing the regulations in the regulations (see State Operations Manual in website cited in Table 3). In order to understand and analyze this case from a regulatory standpoint, one must look toward the following sections of OBRA:
CFR 42, §483.13(a). “The resident has the right to be free from any physical or chemical restraints imposed for purposes of discipline or convenience, and not required to treat the resident’s medical symptoms.”
CFR 42, §483.13 (c)(2) “The facility must ensure that all alleged violations involving mistreatment, neglect, or abuse, including injuries of unknown source ... are reported immediately to the administrator of the facility and to other officials in accordance with State law through established procedures (including to the State survey and certification agency).”
CFR 42, §483.13(c) (3) “The facility must have evidence that all alleged violations are thoroughly investigated...”
CFR 42, §483.20 “The facility must conduct initially and periodically a comprehensive, accurate, standardized, reproducible assessment of each resident’s functional capacity.”
CFR 42, §483.20(k) The facility must develop a comprehensive care plan for each resident that includes measurable objectives and timetables to meet a resident’s medical, nursing, and mental and psychosocial needs that are identified in the comprehensive assessment.”
CFR 42, §483.25(h). “The facility must ensure that – (1) The resident environment remains as free of accident hazards as is possible; and (2) Each resident receives adequate supervision and assistance devices to prevent accidents.”
The United States Food and Drug Administration has been aware of entrapment hazards stemming from bedrail use for some time. Over the past several years, the FDA has sponsored a Hospital Bed Safety Workgroup (HBSW) to study the issues and come up with recommendations. Their document entitled “Clinical Guidance for the Assessment and Implementation of Bed Rails” is available on the Kendal Corporation’s website (see Table 3) and contains a useful compendium of clinical and technical information on bedrails for healthcare providers. Another publication is directed toward consumers, and gives useful information on risks and benefits of bedrails, and steps that can be taken to ensure patient safety (see Table 3). The FDA recommends that all adverse events related to medical devices be reported, and this database is accessible by the general public (see Table 3).
The facility’s staff must perform appropriate assessment for any restrictive device. In the process, non-restrictive alternatives should be attempted (see Table 1). Once it is decided to use a bedrail, there needs to be a physician’s order, with a notation of the medical symptom that is treated with the restrictive device (see Table 2). In addition, the family needs to be informed that the restrictive device is being used. All results of this clinical thought-process should be reflected in the Minimum Data Set and care plan.
To give an informed opinion as to the degree to which Shady Rest Nursing Home departed from the standard of care, the LNC must review the entire chart in an effort to answer the following questions:
1) Was an assessment made for bedrails? Facilities sometimes have specific assessment forms, but these are not mandated by law or practice standards. The assessment may be performed by nursing or rehabilitation staff such as physical therapist. The assessment should touch on areas such as cognitive ability, safety awareness, bed mobility, and ability to ambulate. When looking at the Minimum Data Set, relevant areas include section G1a: Bed mobility, J4: Accidents, and P4: Devices and restraints.
2) Is there a care plan for bedrails? Once bedrails are elevated, there must be a physician’s order and a care plan. A resident using elevated bedrails may require toileting and turning, with an out-of-bed schedule. All these should be present in a legible and individualized care plan.
3) Were alternatives considered? Before bedrails or any other physical restraint is utilized, the facility must consider non-restrictive alternatives. Non-restrictive alternatives include alarm devices, mats on the floor, body padding, positioning cushions, and adequate lighting (see Table 2). Alternatives must be part of the individualized care plan.
4) Was there a preceding pattern of unsafe behavior? Some experts believe that entrapment-related deaths are preceded by “rehearsal events” (see Miles et al., 2003). A rehearsal event is a similar though non-fatal scenario that places the facility “on-notice” that entrapment-related death may occur. For example, in the above case, one can ask whether the resident was known to slip her body onto the floor to a kneeling position while the rail was up.
5) Was the event investigated and reported? When a severe injury or accidental death occurs, it is the responsibility of the facility to perform an investigation. This may include but is not limited to interviews and/or written statements from involved staff members. In addition, potential episodes of abuse, including unexpected death related to a facility-acquired injury, should be reported to the State investigative body.
Incident/accident reports and investigations are not part of the medical record, and are usually obtained in the discovery process after suit is filed. Additional information may help to determine facility liability in a bedrail-related injury, such as complaint investigations from the State, autopsy reports, police reports, and deposition transcripts.
In summary, bedrail-related injuries are unfortunate outcomes which frequently give rise to litigation. Understanding the mechanism of injury requires knowledge regarding type of bed, type of rail, and the processes of care that took place. Knowledge of the federal regulations regarding assessment, care planning, and physical restraint is a necessary prerequisite to case evaluation. Finally, it is helpful if review of the medical chart is supplemented by incident/accident reports, state investigations, police investigations, and autopsy reports when these documents are available.
Capezuti E. (2000). Preventing falls and injuries while reducing siderail use. Annals of Long-term Care, 8, 57-63.
Capezuti E, Talerico KA, Cochran I, et al. (1999). Individualized interventions to prevent bed-related falls and reduce siderail use. Journal of Gerontologic Nursing, 25, 26-34.
Frengley JD. Bedrails: do they have a benefit? (1999). Journal of the American Geriatrics Society, 47, 627-628.
Levine JM (editor). (2003). Medical-Legal Aspects of Long-Term Care. Tuscon: Lawyers and Judges Publishing Co.
Miles SH, Irvine P. (1992). Deaths caused by physical restraints. Gerontologist, 32, 762-766.
Miles SH, Feinsod F. (2003) Bed Safety, in JM Levine (ed.). Medical-Legal Aspects of Long-term Care. Tuscon: Lawyers and Judges Publishing Co.
Parker K, Miles SH. (1997). Deaths caused by bedrails. Journal of the American Geriatrics Society, 45, 797-802.
Todd JF, Ruhl CE, Gross TP. (1997). Injury and death associated with hospital bed side-rails: Reports to the US Food and Drug Administration from 1985 to 1995. American Journal of Public Health, 87, 1675-1677.
March 2004
Follow-Up -- A Vital Link to Successful Sales
Author: Debbie Bermont, president of Source Communications, a marketing consulting firm, has helped businesses nationwide generate immediate results with her simple marketing approach.
Does marketing seem to be a tough challenge for your business? Do you struggle with finding the right balance and enough time to actively market for new business and at the same time keep your customers happy? Do you feel like you’re losing business because you’re not confident that your marketing dollars are being spent effectively?
If you answered “yes” to any of these questions, then you would be considered a typical business owner. Consider the process of marketing as a big long chain that is held between your business and your sales. The stronger the links are, the larger your sales are. Consider again the effect on your sales if just one of these links is broken.
One of the most important links in the marketing process is practicing consistent follow-up. Follow-up is easy -- and is so often ignored.
Let’s examine five common business scenarios to illustrate the importance of practicing consistent follow-up.
As a business owner, you pride yourself on being an effective networker and find the time to consistently show up at most business networking opportunities. You collect several business cards at each meeting and they inevitably get put in your pocket only to be retrieved weeks later. You forget who the person was you met and what you talked about. Those business cards turned from possibly hot or warm prospects to stone cold while they sat in your pocket or on your desk.
The easy solution: As soon as you return from your networking meeting, you should immediately write a personal note, send a postcard or send a business letter with information about your company to anyone you have met. This takes a matter of minutes and should be done while these contacts are still fresh in your mind. You can prepare a standard follow-up letter in advance that can be used for these occasions. The prospect will be impressed by your immediate response and will be more likely to meet with you.
You just finished making a new business presentation and you promised to send the prospect more information or a proposal which will take a few weeks to compile. In the meantime, you become very busy with existing customers and you didn’t think the prospect was very promising anyway, so the proposal turns into a low priority. You send the proposal four weeks later.
The easy solution: When you make a promise, you must deliver! If you promise something in two weeks and the prospect doesn’t hear from you for four weeks, the prospect will think this is the type of service you will offer if they hire you. If it takes longer to pull together the information than you originally anticipated, call the prospect to let him/her know about the delay. Even if the prospect is luke warm, he/she could be hot at some point and appreciate your honesty and follow-up.
You’ve received leads from advertising bingo cards, direct mail, trade shows and seminars, but just don’t seem to have the time to follow-up or feel the leads are just not qualified.
In most cases, if somebody has responded to ANY offer you make and requested information from your company, then that prospect is really interested in you!
The easy solution: Ask more detailed questions on all your response devices to prequalify the leads and let you know if the prospect is hot, warm or just a casual looker. The hot and warm leads should ALWAYS be answered by phone within 48 hours while your company is still fresh in the mind of the prospect. The cold prospect should receive information within 48 hours. This could just push them up to a warm or hot status.
You were diligent in sending out follow-up information to all requests and then you got busy and forgot to follow-up again. Chances are, if the lead was lukewarm to begin with, your material got lost on the prospect’s desk. If the prospect was hot, he/she probably still won’t call you. Don’t take the chance of losing a relationship and a sale.
The easy solution: Make sure you have a well-developed, consistent follow-up plan to all of your new business efforts. Be persistent but professional -- keep contacting the prospect until you are told not to call again. This is an opportunity for you to strengthen a relationship. In most cases, once the relationship is established, the business will follow.
As a business owner, you tend to wear a lot of hats. Between the new business efforts and keeping your existing customers happy, there doesn’t seem to be enough hours in the day to return phone calls.
The easy solution: RETURN ALL PHONE CALLS! If you have a hectic schedule, make a point of prioritizing your calls. Set aside time in the early morning, or after five to return calls if you are too busy during the day. Or have your secretary return the phone call to find out the purpose of the call and to set a time that is mutually convenient to talk.
Current customers should always be answered first. Then business associates you recognize should be answered. And then you should return all calls from people you don’t recognize. Many business owners don’t return calls from people they don’t recognize because they think it could be a sales person they don’t want to speak to. Consider that any of these people could possibly be a new customer or a referral that is potential business.
You’re in business to make money. Don’t weaken your marketing chain by failing to practice good follow-up to your marketing efforts. Consistent follow-up establishes long-term relationships. And long-term relationships turn into long-term customers!
April 2004
Medical Malpractice Attorney did not Waive Work Product Doctrine by Sharing Documents with Expert Witness
Author: Cindy Banes, RN, LNCC
A Connecticut trial court ruled in 1999 that documents prepared at the direction of a malpractice claimant’s attorney did not lose their work product immunity from discovery when they were shared with an expert witness who planned to testify at trial.
One of the most important issues is to secure the “type” of expert you are working with. A “purely consulting” expert, is usually a nurse who compiles, analyzes, interprets and teaches the attorney on the medical case facts of the case. Whereas, a “testifying expert” is the individual who plans to testify under oath, to particular issues of causation, damages, or prognostic significance relative to the medical case facts previously outlined and illustrated by the nurse consultant.
In this case, the defendant in a medical malpractice action sought discovery of two sets of documents which were in possession of the plaintiff’s counsel. The documents consisted of a chronology of the plaintiff’s medical treatment which was prepared by a nurse consultant who worked for plaintiff’s counsel; and summaries of two depositions prepared by plaintiff’s counsel.
The plaintiff resisted disclosure of the documents on the basis that they were protected by the work product doctrine. The defendant acknowledged that the documents might constitute work product, but argued that the plaintiff had waived the right to invoke the work product doctrine by sharing the documents with an expert witness who planned to testify at trial.
The expert witness had stated during a deposition (a) that he had reviewed the documents and returned them to plaintiff’s counsel; (b) that the documents contained no information that was not contained in the medical records and deposition testimony which he had previously reviewed; and (c) that he did not rely upon the documents in any substantial fashion in forming his opinions about the case.
The defendant argued that the documents were needed in order to effectively cross-examine plaintiff’s expert and to ascertain the extent to which the information contained in the documents influenced the expert’s opinions.
The court ruled that the defendant was not entitled to discover the documents. In so ruling, the court rejected defendant’s waiver theory, finding no basis for removing work product protection form documents merely because they are shared with an expert witness. The court explained that the work product doctrine is designed to create a zone of privacy for strategic litigation in order to promote the adversary truth-finding process, and that there was no reason not to apply the general rules regarding work product protection to documents which had been shared with an expert witness. Under those general rules, a party seeking discovery must establish (a) a substantial need for the documents in question; and (b) that the substantial equivalent of the materials sought cannot be obtained by other means without undue hardship.
In applying these rules to this case, the court concluded that discovery was not appropriate because:
The court added that, to the extent the defendant was arguing that the expert’s opinions may have been influenced by the manner in which plaintiff’s counsel assembled factual information in the chronology or summaries, the defendant was seeking opinion work product, which is distinct from ordinary work product and requires an ever greater showing of need in order to compel disclosure – Garcia v. Yale New Haven Hospital, No. CV 950373032S (New Haven Supr. Ct., Conn. July 2, 1999)
A Delaware trial court rendered a contrary decision, ordering a malpractice claimant’s counsel to disclose copies of letters which he had sent to expert witnesses who planned to testify at trial. In Rowlands v. Lai, No. 95C-06006 (JTV) (Kent Super., Ct., Del. April 6, 1999), defense counsel sought to access to certain letters which the plaintiff’s counsel had sent to two expert witnesses.
Unlike the Garcia court, the Rowlands court concluded that any documents that are shared with a testifying expert lose their work product protection, even if those documents contain the mental impressions of counsel. The Rowlands court further ruled that the attorney-client privilege protects only an attorney’s conversations with a client and does not extend to conversations with expert witnesses.
The significance of these rulings and the trend found therein, is directed toward nurses who supply lawyers with “work product”, in the form of summaries and chronologies. None of this type of production should ever be shared with any clinician in anticipation of potential trial testimony. Further protection is afforded with a statement placed in the footer of each page of every document submitted to say, “Confidential Attorney Work Product”.
Medical Liability Reports, Volume 21, 1999
May 2004
Drug Interactions Force Pharmacists into Court
Author: James T. O’Donnell, PharmD, MS, FCP
The tenor of a pharmacist's first introduction to drug interactions depends largely on when he or she attends pharmacy school. When I first studied pharmacy, in the mid-1960s, the subject of drug-drug interactions was just beginning to attract attention, and one of the first drugs on the radar screen was the antibiotic tetracycline.
At that time, we learned that tetracycline's double sulfhydryl group was bound by divalent ions and that common divalent compounds that would interact with it included antacids containing calcium or magnesium. This interaction was further intriguing because the same mechanism that resulted in the drug-drug interaction (tetracycline and divalent ions, ferrous sulfate also resulted in a drug-food interaction (tetracycline and dairy products). To prevent these reactions, we took great care to place auxiliary labels on prescription tetracycline containers that read, "Do not take with antacids, milk, dairy products," and so on.
Twenty-five years later, the fluoroquinolones came onto the market. The first was ciprofloxacin, which has been followed by a host of other "floxins." This group of drugs has been a highly successful addition to the armamentarium of antibiotic pharmacotherapy. The bad news is that just like with tetracycline, the floxins also interact with antacids and sucralfate (Carafate, Aventis), which wasn't around in the 1960s.
The following two cases illustrate the problems the importance of recognizing and taking concrete steps to address this interaction. Both involved grave complications in patients whose infections were inadequately treated as a result of this interaction.
The first case occurred a few years ago in a university hospital. The patient had chronic renal failure and required chronic dialysis. She was hospitalized for peritonitis, and was treated with ciprofloxacin hydrochloride (Cipro, Bayer) for the infection. Like many patients with chronic renal failure, she was also chronically on aluminum hydroxide gel caps to control her serum phosphate (a constant challenge in these patients). This patient was initially treated with intravenous ciprofloxacin, which was switched to oral ciprofloxacin once she was able to tolerate oral medication and food.
Although the hospital pharmacist entering the order for the oral ciprofloxacin testified that she was aware of the interaction risk and the need to “space” out the drugs to avoid absorption problems, no special communication was made to the nurses. “Administer apart” was the caution provided to the floor nurses, who separated the administration by one hour.
The patient’s infection did not resolve. In fact, it got worse. After seven days of a worsening infection, despite antibiotic treatment, an infectious-disease pharmacist consultant recognized the interaction, and the drugs were separated according to the manufacturer’s prescribing information. The infection resolved.
The impairment in absorption caused by aluminum phosphate is well documented. The pharmacist erred in assuming that the nurses would know the precise way to avoid the interaction. The patient sued the hospital and its pharmacists for the prolonged infection and hospitalization, and for failing to appropriately administer the antibiotic.
In another, more recent, case, a hospitalized patient received a kidney transplant. Shortly before discharge, the patient spiked a fever, and a wound culture identified an infection at the suture site. The patient was started on levofloxacin (Levaquin, Ortho-McNeil Pharmaceutical) and discharged. Because the patient complained of some gastric upset, the physician prescribed also sucralfate.
The patient’s husband filled both prescriptions at a community pharmacy near the hospital. No special instructions for separating the administration times were given—not verbally, not on the label and not on the printed instructions (patient prescription instruction sheet).
Five days later, the patient became septic and was emergently readmitted to the same hospital. Consequently, the body rejected the transplanted kidney, and she had to go back on a waiting list for a new transplant. Blood levels of the levofloxacin were found to be sub-therapeutic upon readmission.
The community pharmacist testified that he had told the husband to “administer apart,” but admitted that he had provided no written instructions on precisely how to accomplish this type of administration. The husband testified that he couldn’t remember any specific instructions for the antibiotic (the patient had about six prescriptions upon her discharge). The patient sued the community pharmacy, claiming that the pharmacist was negligent in not providing specific labeling warnings and instructions about the need to avoid concomitant administration, which lead to compromised treatment and loss of the transplanted kidney.
The prescribing information for the fluoroquinolones is clear—this interaction exists, and specific steps need to be taken to avoid the interference of absorption of the antibiotic. The alternative is an untreated infection, with dire consequences
A recent research report in the Journal of Clinical Pharmacology (Wallace. 2003; 43:520-538) also discusses this topic. The study found that orange juice (both calcium-fortified and unfortified) decreases the absorption of levofloxacin by 18% and 14%, respectively. Both also prolonged the Tmax values by about 50%, with calcium-fortified orange juice decreasing Cmax enough to lose bioequivalence, as compared to the control arm. These authors postulated that rather than a chelation interaction, levofloxacin and components of the orange juices competed for intestinal transport mechanisms such as P glycoprotein and organic anion-transporting polypeptides, which resulted in the discovered interaction.
How significant is this problem? Are these isolated cases? I asked Michael Postlenick, RPh, an infectious-disease specialist at the Northwestern Memorial Hospital in Chicago. “Unfortunately, we occasionally see patients come back to the hospital with untreated infections that were improving before discharge. Patients are not getting the message for careful dosing. We can’t avoid all the interacting substances in these patients. Careful timing has to be taught to the patients.”
So, some things never change. The names of the drugs and the conditions they treat may vary, but many of the interaction issues remain. Don’t assume that patients—or even physicians and nurses—understand the details of what we, as pharmacists, know. Succinct and complete communication about the interactions and their prevention will result in better patient care, which always helps pharmacists avoid legal troubles.
June 2004
There’s more to a Document than Meets the Eye
Author: Emily Will
In the 21st century medicine can save, extend and vastly improve lives. However, during the course of medical testing, diagnosis and treatment, things can go wrong. Patients are misdiagnosed, test results are wrong or misinterpreted, and surgery goes awry. Sometimes legal action follows.
Legal disputes are resolved on the weight of proof supporting the claims of the parties. Medical records and other documents are a treasure trove of information and potential proof. As legal nurse consultants you create a road map for attorneys (who are usually not medical professionals) to follow in understanding and arguing the facts of the case. A forensic document examiner (FDE) can help your legal team evaluate and/or prove the case.
This article is intended to bring to your attention the ways that an FDE can assist you and your client. Document questions that usually arise in medical cases fall into four categories:
These are not hard and fast categories. Rather they are areas with of overlap. The document examiner can help you to ask the right questions and find the answers to the extent possible.
Let’s look at each of these four areas and discuss some principles, and practical applications. The cases referenced have been adjudicated and are in the public record. Document examiners must maintain confidentiality because they deal routinely with personal matters.
Handwriting is a learned human behavior that becomes habitual and automatic. Each individual develops a cluster of habits that are unique to his or her handwriting. Although there will be a range of variation naturally occurring in any person's handwriting, the identifying characteristics usually persist. Disguise, health, age, and other influences must be considered and accounted for in handwriting examinations.
The foremost of many principles that guide the examination of handwriting are:
Signatures form a special subset of handwriting because they are so frequently written and because they are personal identifiers. Signatures compare best to other signatures, and handwritten text compares best to other handwritten text.
In a medical case, signatures and/or handwritten entries can be significant. Perhaps a patient denies signing a medical consent form. A document examiner would first guide you through the process of obtaining proper comparison materials so that a handwriting examination could be conducted. If the original questioned document(s) cannot be sent to the examiner, preliminary examination can proceed using copies. If necessary, the examiner could then go to the location where original document(s) reside.
IMAGES NEED TO BE INSERTED HERE
Illustration 1a-d is part of a court exhibit comparing significant features in known and questioned writings. The examiner testified that the questioned writing was a genuine writing based upon numerous significant similarities and no significant structural differences in the known and questioned writings.
Obliterations, erasures, and alterations may be suspected on a medical record. It might be useful to know what was originally written on the document or whether an alteration had actually occurred. This type of examination involves specialized equipment and relies upon some of the physical/chemical properties of ink/toner and paper.
For example, suppose you suspect the overwriting of a number on a patient's chart. To the eye, all of the ink may look the same (usually black or blue), and it may be impossible to determine whether one number was changed to another, or whether the writer simply made some additional strokes. If different inks were used (indicating different writing instruments), examination with an infrared excitation/imaging system may differentiate the inks and allow any originally written number to be read and photographed. It is important to point out that all ink differences cannot be detected by this method, and that failure to detect differences does not imply that all of the ink examined is the same.
In some cases pen or pencil writing may be erased by rubbing with an eraser or by chemical means. A document examiner may be able to determine whether an erasure exists, and to make the erased writing visible again.
On occasion a writer will obliterate some writing, either by heavy overwriting or by staining the paper with some substance. Depending on the nature of the original writing material and the obliterating substance, the document examiner may be able to 'see' beneath the obliteration to read and photograph what was originally written.

Illustration 2a (left) is the questioned document which is clearly an overtyping of a previous date. In 2b (right) the original date has been revealed. This case involved a contract dispute, and the difference in dates was significant.
Sequence of events can be critical in medical cases. Was a word or phrase was added to a document? Or, in the most sweeping alteration of all, could the entire record have been rewritten? These are additional questions that a document examiner may be able to answer.
There are limitations that inherent in the examination of documents. One question that is often asked and rarely answerable is, “Was the writing done on the date specified?” Although there may be a combination of factors that would allow a document examiner to reach some conclusion about the chronology of preparation of a document, the actual dating of ink can only be attempted by an ink chemist, and only within certain parameters. A document examiner can help you decide whether ink chemistry might be of benefit in your case and assist in locating an ink chemist.
Many of the examinations described here require access to the original documents in question. These are non-destructive examination, and while it is easier for the examiner if the documents can be examined in his/her office, the equipment required can usually be transported to the location of the document.
Confidentially is another big issue in any medical case and in any document examination case. A document examiner understands that strict confidentiality must be maintained and expects to be asked to sign a confidentiality agreement, and/or to be observed during on-site examinations.
In any documents examination case, there is a logical order of events that can be followed. Initial contact with the document examiner should be made as early as possible so the examiner can help you to understand the possibilities and limitations in the case. This facilitates the best outcome and prevents wasted time and efforts going down dead-end streets. Also, you may want to retain a document examiner early in the case so that the opposing party has to look elsewhere.
It can be useful to take depositions from the relevant parties before the main examination of documents occurs, and certainly before the examiner's report is circulated if possible. This gives the examiner the opportunity to consider all the claims made about the preparation of the document, and minimizes the likelihood that any of the parties will adjust testimony to fit the examiner's report.
A document examiner expects that any opinion may have to be explained and supported in a deposition or court testimony. Most examiners testify in less than 5 per cent of their cases. Sometimes the examiner's opinion is not supportive of the client's case. And, many cases settle on the strength of the examiner's report. When testimony is required, most examiners use photographic illustrations or a "live" demonstration to show the judge and/or jury the basis for the opinion rather than simply explaining the opinion in words.
This article has hit the high spots of the use of document examination in medical cases. Many things have been purposely left unsaid because the clever wrongdoer might find this article and might find it especially useful if certain "trade secrets" were revealed. When you are reviewing medical records, remember that there may be more in the record than meets the eye - unless it is the eye of a forensic document examiner.
July 2004
Sudden Death Associated with the Use of Physical Restraint
Author: Meg Dunlop, BA, RN, CSPI, Meg is a Certified Specialist in Poison Information who works in a poison center and a county jail. She is an independent LNC for Consultants for Medical Direction, LLC
Sudden death can occur while physical force is applied to the chest, abdomen or back of an individual in order to subdue them. Police, security staff, medical or mental health professionals in various settings may use physical force so restraints can be placed onto the person’s body or to place the individual into a restraint chair. Restraints are devices that restrict freedom of movement, prohibit easy access to one's body and are designed to prevent removal. Individuals who have asthma, high blood pressure, myocardial hypertrophy, heart disease as well as those who are taking prescription medications (including psychiatric) or illicit drugs have an increased risk of sudden death. Coupled with the stress of the restraining process, these risks are magnified.
Joint Commission on the Accreditation of Healthcare Organizations (JCAHO) has developed regulations with the goal of reducing incidents, which involve restraints. Health Care Financing Administration (HCFA) mandates the Medicare and Medicaid program rules. HCFA rules that the patient has the right to be free from all restraints that are not medically necessary and those restraints may not be used as a means of coercion, discipline, convenience or retaliation by staff.
Communicating with individuals who are escalating can be time consuming and challenging. Forceful physical restraint of a physically and mentally healthy person who is not taking prescription medication or using illicit drugs can cause fear, resistance, and fatigue. Forceful physical restraint of a person who has psychological symptoms, takes prescription medications or is under the influence of illicit drugs can produce an unpredictable and potentially deadly response of panic, terror, paranoia, aggression, hysteria, and exhaustion.
Use of physical force to restrain an individual with an acute behavior disorder should be reserved for situations in which the person displays destructive, aggressive behavior, placing the patient or others in imminent danger. The force used to subdue an individual can be extreme which causes the person being restrained to resist. Oxygen consumption is increased placing the person who is being restrained at a greater risk for pulmonary and cardiac emergencies within a matter of minutes. Situations that warrant physical intervention include:
Acute behavior changes can be caused by medical disorders, mental illness, adverse reactions to prescribed medication, illicit drug use and delirium.
Medical disorders that can cause acute changes in behavior include head trauma, infection, hypoglycemia, thyroid disorders, hyperthermia, and brain tumors.
Mental illnesses may be biological (disturbance related to brain or body system chemistry), psychological (disturbance related to thought or emotional) and social (related to social and cultural influences). There is no way to predict when disruptive behavior may occur in any individual who is in a stressful situation. Disorders that may precipitate acute behavior changes include schizophrenia, delusional disorder, psychoses, and dissociative disorders.
Medications used to treat attention deficit disorder, hyperactivity, OCD, schizophrenia, and bipolar disorder may cause adverse medication reactions including acute behavior disorders. Adverse reactions can occur with therapeutic doses, non-compliance with regimen, drug interactions, and accidental or intentional overdoses. Medications that are new, or have been recently increased or combined with other medications inadvertently or intentionally can cause an alteration in behavior. Over the counter diet and cold preparations may also cause behavioral changes.
An acute behavior change can also be a result of ingestion, inhalation or injection of illegal drugs or substances.
Delirium is a condition that is manifested in extreme mental and often motor excitement, confusion, delusions and hallucinations. Medical professionals must have a solid understanding of medical conditions that can cause changes in behavior. Delirium can be occur when one or a combination of the following occurs:
Toxic exposures
Metabolic abnormalities
Infectious/inflammatory etiologies
Neurologic etiologies
Postsurgical etiologies
Because of perceptual and cognitive deficits, the delirious person’s mental and behavior disturbances often worsen with confrontation and escalate if the person is restrained in any manner. The delirious individual is confused and irrational displaying resistance, disobedience, hostility, rage, paranoia, and violence. The person may become exceedingly strong necessitating a number of people to attempt to subdue them.
Ventilation is the movement of air (gases) into and out of the lungs through the interaction of the chest wall, the diaphragm, the muscles of the rib cage and the abdomen.
Clinically, arterial O2 is quantified by measuring the partial pressure exerted by the O2 dissolved in plasma (PaO2) or by the relative O2 saturation of hemoglobin present in the blood which is measured by pulse oximetry (SpO2).
Hypoxemia is classically defined as a PaO2 of < 80mm Hg or a SpO2 of < 95% when the patient is breathing room air (this may be lower at higher elevations). Since the content of O2 is altered when there is an increase in oxyhemoglobin (HbO2), saturation that is greater than 90%, clinicians may determine hypoxemia is present if the PaO2 is < 60 mm Hg or the SpO2 is < 90%.
Because blood O2 is combined with hemoglobin, the affinity of the hemoglobin for O2 is dependent upon the degree of oxygenation of the hemoglobin molecule. Alterations in hemoglobin-O2 affinity can impair the O2 availability to tissues.
Factors that increase the affinity of hemoglobin for O2 are decreased temperature, alkalemia, and greater concentration of red blood cells.
Factors that decrease the affinity of hemoglobin for O2 causing less oxygen to be available to the tissues are: increased temperature, acute severe acidemia, hypercarbia (increased carbon dioxide in circulating blood, hypercapnia), lower concentration of red blood cells.
Pulse oximetry (Pulse Ox) measures the SpO2 and provides an indirect reflection of the PaO2. Pulse Ox measurements are particularly sensitive when the arterial oxygenation (PaO2) is in a critical range or <60-mm Hg.
O2 moves from the alveolar gas (mixture of O2, nitrogen, water vapor, carbon dioxide and trace inert gases) to the plasma by diffusion down a partial pressure gradient ultimately combining with hemoglobin until the partial pressure gradient is no longer present. To maintain adequate PO2, there must be adequate alveolar O2 partial pressure (PaO2). The PaO2 reflects the ventilation, the inspired O2 (FIO2) and the alveolar O2 uptake. The partial pressure of the individual gases in a mixture of gases contained in a closed space is equal to the total pressure within that space. The total pressure of gas in an alveolus is equal to barometric pressure.
For optimal gas exchange to occur, alveolar ventilation and perfusion must be balanced and match. Hypoxemia develops if alveolar ventilation and perfusion out of balance or mismatched. Gas exchange across the alveolar-capillary membrane still occurs during apnea, although there will be an increase in the PCO2 with a subsequent decrease in PO2.
Often, we do not have the luxury of having measurements to rely on. Patient safety is dependent upon the astute assessment by healthcare personnel and others involved in the restraining process to determine if the individual is at risk for developing hypoxemia or has developed respiratory embarrassment.
When a person becomes hypoxic, the initial response is increased agitation and air hunger. This increase in movement may cause those restraining the person to hold on more tightly. Compression of the chest, thorax, and abdomen interferes with chest wall/diaphragm and intercostal muscle movement resulting in inadequate ventilation. The individual cannot inhale fully, retention of CO2 occurs causing the downward spiral toward respiratory failure and sudden death to begin.
Clinical manifestations of hypoxemia | Clinical manifestations of hypoxia |
Hypoxemia is defined as a deficiency of oxygen (O2) in arterial blood. Hypoxemia leads to hypoxia which is a decrease of the oxygen that is supplied to the tissues. If hypoxia is not corrected, it can be fatal. | Hypoxia is insufficient oxygenation at the cellular level as a result of an imbalance of oxygen delivery and oxygen consumption. The heart and brain will receive a decreased amount of oxygen. |
Restlessness, agitation | Restlessness |
Dyspnea, tachypnea, then bradypnea | Tachycardia |
Disorientation, confusion, delirium | Tachypnea |
Loss of consciousness | Elevated blood pressure |
A clinically sound understanding of the mechanisms involved in acute and chronic respiratory failure will assist in the early recognition of early alterations in respiration in any situation.
Chronic Respiratory Failure | Acute Respiratory failure |
Ventilatory failure in a person with intrinsic lung disease (chronic bronchitis, COPD, emphysema, asthma, cystic fibrosis) | Ventilatory failure in a person with normal lungs (Insufficient chest wall movement or insufficient respiratory center stimulation resulting in alveolar hypoventilation.) |
Hypercapnia occurs due to damage to the lung parenchyma and/or airway obstruction. Removal of carbon dioxide (CO2) from the lungs is limited resulting in CO2 retention (hypercapnia). | Hypercapnia occurs when CO2 cannot be removed from the lungs because of limited/insufficient chest wall movement or impaired neuromuscular function. |
The primary problem is a preexisting lung disease most often emphysema, asthma, chronic bronchitis, cystic fibrosis. | The primary problem is not the lungs. Instead, the primary problem is the decreased minute ventilation (tidal volume times the number of breaths per minute) is insufficient to allow normal alveolar gas exchange. |
CO2 retained by lungs combines with H20 to form carbonic acid (H2CO3) resulting in acidemia and acidosis (fall in pH). | The CO2 that is not excreted by the lungs is retained CO2 combines with H20 to form carbonic acid (H2CO3) resulting in acidemia and acidosis. (fall in pH). |
Hypoxemia occurs as a result of hypercapnia. Oxygen cannot enter the pulmonary capillary blood through damaged parenchyma and/or obstruction. | Hypoxemia occurs as a result of hypercapnia. When the PCO2 rises, the PO2 will fall until the lungs receive increased Oxygen. |
Chronic respiratory failure is characterized by hypoxemia (decreased PaO2) or hypercapnia (increased PaCo2) with a normal pH (7.35-7.45) | Acute respiratory failure is characterized by hypoxemia (PaO2 less than 50 mm Hg) or hypercapnia (PaCO2 greater than 50 mm Hg) and acidemia (H less than 7.35). |
The amount of oxygen in the arterial blood and tissues will be determined by the following:
Oxygen therapy is the only intervention that will correct the hypoxemia. Oxygen must be administered to maintain a PaO2 of 60 mm Hg or SaO2 > 90% (aerosol mask, partial re-breathing mask, non-rebreathing mask)
Stedmans Medical Dictionary definition of asphyxia is ‘impaired exchange of oxygen and carbon dioxide, usually on a ventilatory, not circulatory basis; combined hypercarbia and hypoxia or anoxia.”
Asphyxia can occur in a number of circumstances. Positional asphyxia can occur when the position of a person’s body interferes with the person’s ability to breathe. If enough pressure is applied to a person’s body, chest expansion will be limited and oxygen exchange will not occur.
Institutions must ensure that their staff members are well trained on the basics of mental illness, illicit drug effects, and safety issues surrounding interactions with individuals who may become aggressive and resist any interventions. Heightened awareness of the risks involved in restraining individuals allows staff to be better equipped to anticipate, prevent and respond to emergencies.
Body positioning to ensure adequate lung expansion and gas exchange is paramount. Compression of the chest, back, abdomen or “choke holds” will hinder a person’s ability to breathe and can precipitate sudden death.
Assess level of consciousness
A sudden unexpected death of an individual while being restrained no matter where the death occurred must be thoroughly investigated. A wrongful death or injury case may be filed on the premise that excessive force was used and may claim the following:
Failure to:
The phrase “in custody death syndrome” has been used to describe a death that occurs during an encounter with law enforcement. “Restraint asphyxia” has been proposed to be used for asphyxial deaths associated with prone positions and hog-tying. Restraint-related deaths may be more prevalent than we are aware of because the documentation may not reflect the circumstances accurately. Detailed review of the records involving physical restraint and sudden death (whether in police custody or in a healthcare/mental health setting) is imperative. A thorough autopsy and detailed investigation of the circumstances leading up to the death, interviews with those that were present and review of the documentation will shed light onto the cause of death.
This topic elicits controversy, which hinders objective investigation and analysis of the factors leading up to a sudden death. Preconceived opinions must be abandoned to allow impartial examination of the situation. When facts can be objectively evaluated, we will be able to discover solutions that will prevent a restraint-related tragedy in the future.
Stratton Samuel J. MD, MPH, Rogers, Christopher MD, Brickett Karen RN, MSN, Gruzinski Ginger RN, BSN. Factors Associated with Sudden Death of Individuals Requiring Restrain for Excited Delirium. The American Journal of Emergency Medicine, Volume 19, Number 3, May 2001.
O'Halloran, Ronald L. M.D., Frank, Janice G. M.D. Asphyxial Death During Prone Restraint Revisited: A Report of 21 Cases The American Journal of Forensic Medicine and Pathology. 21(1): 39-52, 2000.
The Lippincott Manual of Nursing Practice. Seventh Edition, 2001.
The Five Minute Toxicology Consult, Editor, Richard Dart. Lippincott, Williams and Wilkins. 2000.
Stedman’s Medical Dictionary
Ferri’s Clinical Advisor, Mosby, 2001 Edition.
American Psychiatric Association: http://www.psych.org/
U.S. Department of Justice, Office of Justice Programs, National Law Enforcement Technology Center Bulletin. Positional Asphyxia-Sudden Death.
Department of Health and Human Services Report: Medicaid Program; Use of Restraint and Seclusion in Psychiatric Residential Treatment Facilities Providing Psychiatric Services to Individuals Under Age 21 http://www.protectionandadvocacy.com/AbuseNeglect/Federal%20Register1-22-01.htm
ANA Position Statement regarding restraints: http://www.nursingworld.org/readroom/position/ethics/restrnt.htm
Illicit Drug | Effects |
Amphetamine | Signs and Symptoms Tachycardia, hypertension, diaphoresis, agitation, and seizures Vital signs Hypertension, hyperthermia/hypothermia and tachycardia Pulmonary Pulmonary edema and adult respiratory distress syndrome Cardiovascular Dysrhythmia, arterial spasm, myocardial infarction, hypotension, aortic dissection Psychiatric Paranoid delusions and psychosis |
Methamphetamine | Signs and Symptoms Agitation, violent behavior, seizures, Pulmonary Use of Ice has been associated with acute onset of pulmonary edema Vital signs Hypertension, hyperthermia, and tachycardia Pulmonary Pulmonary hypertension Cardiovascular Dysrhythmias, myocardial ischemia or infarction, aortic dissection Psychiatric Delusions, paranoia, aggressive behavior. |
Cocaine | Vital signs Hypertension, tachycardia and mild hyperthermia Pulmonary Pneumomediastinum, pneumothorax, and pulmonary hemorrhage may be seen in freebase and crack smokers. Cardiovascular Myocardial ischemia and infarction, aortic dissection, cardiac sudden death and dysrhythmias Psychiatric Psychosis, paranoid delusions, and mania. |
Phencyclidine (PCP) | Signs and Symptoms Nystagmus, hypertension, tachycardia, agitation, hallucinations, and violent behavior. Vital signs Hyperthermia or hypothermia may occur depending on physical exertion Pulmonary Apnea and respiratory failure Cardiovascular Hypertension, tachycardia Psychiatric Agitation and violent behavior |
August 2004
Developing a Medicare Fraud Case
Author: Mylinda White, RN, CLNC
“Clinical Lab Company to Pay Millions in Settling Medicare Billing Allegations” was a recent headline. Such headlines and stories are frequent. How can physicians or hospitals gets to this point? It doesn’t happen overnight. Development of a Medicare Fraud case can take years from the time of discovery to conclusion.
Medicare fraud cases usually start in one of two ways, from a complaint, or from data analysis and review. The complaint may come in many different forms. It can be filed with a US attorney’s office and become a qui-tam. A qui-tam is usually from someone who has worked with or for the doctor or hospital the complaint is regarding. The individual has inside knowledge of what has been done that appears fraudulent, and many have evidence of the scheme/scan. If the Assistant US Attorney (AUSA) feels there is merit to the case, the investigation begins.
Complaints come in on the Office of Inspector General (OIG) hotline or to the contractors who process the claims. A complaint is usually from the beneficiary who feels Medicare paid for a service they should not have. There are many reasons for the complaints; the most common is that the service was not provided.
Cases are developed by the contractors who process the Medicare claims. The contractors routinely conduct data analysis and medical review. They focus on providers that are aberrant in comparison to their peers. They also look for any changes in the pattern of billing from one specific time frame to the next. The medical review department performs a focused review on the providers selected, and conducts a Progressive Corrective Action plan (PCA). The provider is educated on their problem areas, and requested to refunded monies erroneously paid by Medicare. Medical Review re-evaluates at a later date. Centers for Medicare & Medicaid Services (CMS) have instructed contractors to educate, educate, educate. Providers will not be prosecuted for fraud on a one time occurrence or billing error. A pattern of inappropriate billing and education to the provider needs to be established. The exception is blatant fraud that creates a large monetary loss to the government or medical treatment that can cause harm to the patient.
Qui-tams are investigated by the OIG or FBI, who do interviews of people involved, subpoena records, and develop the case for the AUSA. The specific allegation and complainant is kept sealed until the case is ready for indictment. The OIG/FBI will usually request a universe of claims from the contractor.
Complaints filed with the OIG, through hotlines, or to the contractors are usually developed by the contractor, and/or the PSC. CMS is in the process of reorganizing the contractor fraud units and establishing regional Program Safeguard Contractors (PSC). All complaints are investigated. Records may be requested for review to determine if the claim was billed correctly. Data analysis may be done to determine if there is a pattern of inappropriate billing. If a pattern is found, then the PSC may decide to do a simple random sample on a small number of claims, to determine if the documentation supports a case for fraud or billing errors. PSCs now handle the development of the fraud case to the point of presentation to OIG/FBI, and AUSA. The case is normally presented to the OIG first. If OIG declines to handle the case, it can be presented to the FBI. If the case is accepted by the OIG or FBI, it is then developed further. OIG/FBI presents the case to the AUSA, who then decides if it will be accepted, or if more research is needed. The AUSA may also decline the case entirely, if merit is questioned
After the medical review department has completed the PCA and educated the provider, they reevaluate in approximately six months. If the problem still exists or blatant fraud is found the case is turned over to the PSC.
At this point the AUSA and OIG/FBI determine if further investigation will be conducted through the PSC or by an independent reviewer. The LNCs can step into this role with ease. Their skills on finding expert witnesses, doing research, and reviewing medical records; as well as understanding both the legal and medical issues are a big plus. The LNC will be a creditable witness to testify as a fact witness or expert.
The LNC, who likes a challenge, may become involved with the statistician and the PSC to determine overpayment to the government. Since only a small sample of claims is reviewed, the overpayment is determined through projections. If a small pilot sample (15 – 50) claims are reviewed, the AUSA may use the projection to negotiate a settlement. If this is unsuccessful, the AUSA decides to drop the case, use what they have, or continue with the review on all the claims selected and proceed to trial.
With all the steps involved, a case may take as little as a year or as long as six years before it is closed. Most Medicare cases take several years. The LNCs may find they are looking at more than just Medicare in a fraud case. They may also be asked if they can review Medicaid, Department of Labor (federal work-comp), and possibly even state work-comp, and put the entire picture together.
As with working on any medical – legal case the LNCs will find themselves working on a team with many different members. This can be as rewarding an experience as working on several individual cases.
Office of Inspector General Hotline
Phone: 1-800-HHS-TIPS (1-800-447-8477)
Fax: 1-800-223-2164 (no more than 10 pages please)
E-Mail: HHSTips@oig.hhs.gov
Postal Mail:
Office of the Inspector General
HHS TIPS Hotline
PO Box 23489
Washington, DC 20026
The following is a list of tips to prevent fraud:
Pay it Right! Protecting Medicare from Fraud Retrieved from website http://www.medicare.gov/Publications/Pubs/pdf/10111.pdf
A good starting point if you don’t know the exact address:
www.cms.hhs.gov and click on the professional tab
For online Medicare manuals, revisions and new policy and procedures:
Office of Inspector General (OIG)
Main address – www.oig.hhs.gov
Excluded providers - www.oig.hhs.gov/fraud/exclusions.html
Fraud alerts - www.oig.hhs.gov/fraud/fraudalerts.html
Contacts
Intermediary and Carrier Directory - www.cms.hhs.gov/contacts/incardir.asp
State and Federal Medicaid contacts - www.cms.hhs.gov/medicaid/mcontact.asp
Miscellaneous information
Acronyms search – www.cms.hhs.gov/acronyms
Nursing Home survey reports and comparison – www.medicare.gov/NHCompare
PSC Name | Jurisdiction | Location of PSC Office | PSC contact person | |
Advanced Med | Med A – Ohio Med B – West Virginia | Grove City, Ohio | Name: Charlene Stanley, R.N., B.S.N | |
| Med A – Tennessee Med B – Tennessee, North Carolina | Nashville, Tennessee | Name: Mary Boone | |
| Med A & B – Arkansas, Louisiana, Oklahoma | Nashville, Tennessee | Name: Onethia Maxwell | |
Cahaba Safeguard Administrators | Med A – North Carolina | Morrisville, NC | Name: Donna A. Dickinson | |
| Med A - Alabama, Mississippi, Georgia, Iowa and South Dakota Med B - Alabama, Mississippi and Georgia RHHI - Montana, Wyoming, Utah, Colorado, North Dakota, South Dakota, Nebraska, Kansas, Iowa, Missouri, Pennsylvania, Maryland, West Virginia, Virginia, Delaware, and Washington DC | Birmingham, AL Des Moines, IA | Name: Gray Parker
| |
| Med A & B - Illinois, Indiana and Kentucky | Des Moines, IA Chicago, Il | Name: Gray Parker | |
Integriguard
| Med A – Kansas, Nebraska Med B - Kansas | Omaha, NE Topeka, KS |
| |
Computer Sciences Corporation (CSC)
| Med A - Alaska, Arizona, Idaho, Minnesota, North Dakota, Oregon, Washington, Wyoming, Montana, and Utah Med B - Alaska, Arizona, Colorado, Hawaii, Idaho, Iowa, Nevada, North Dakota, Oregon, South Dakota, Washington, Wyoming, Montana, Utah, American Samoa, Guam and Northern Marianas Islands | Baltimore, MD Denver, CO Phoenix, AZ Everett, WA | Name: Frank Armiger | |
Electronic Data Systems (EDS)
| Med A & B - Maine, Massachusetts, Vermont, Rhode Island, New Hampshire and Connecticut | Hingham, MA Biddeford, ME Plano, TX East Hartford, CT | Name: Eileen Guiney | |
| Med B - California Medicaid - California under CMMDAC
| Chico, CA Los Angeles, CA Plano, TX | Name: Bruce Heseltine | |
| Med A & B - New York and New Jersey | Camphill, PA Johnson City, NY Plano, TX Liverpool, NY | Name: Paul Duplinsky | |
| Med A & B - Pennsylvania | Camphill, PA Coraopolis, PA Exton, PA Johnson City, NY Plano, TX
| Name: Dan Hinze | |
TriCenturion
| Region A DMERC - Connecticut, Delaware, Maine, Massachusetts, New Hampshire, New Jersey, New York, Pennsylvania, Rhode Island, and Vermont | Columbia, SC Meriden, CT | Name: Don Schmadel | |
| Med A - Colorado, New Mexico, Texas, Maryland, Delaware, Washington D.C Med B - - New Mexico, Texas, Maryland, Delaware, Washington D.C, Virginia | Columbia, SC Dallas, TX Timonium, MD
| Name: Bob Brown | |
| Med A & B - Florida, Puerto Rico and the Virgin Islands | Jacksonville, FL Miami, FL Palm Harbor, FL Meriden, CT
| Name: Bob Garey | |
| Med A & B – South Carolina RHHI - Kentucky, North Carolina, South Carolina, Tennessee, Alabama, Georgia, Mississippi, Arkansas, Louisiana, Florida, New Mexico, Oklahoma, Texas, Illinois, Indiana, and Ohio | Columbia, SC Indianapolis, IN Palm Harbor, FL | Name: Don Schmadel | |
www.cms.hhs.gov/PROVIDERS/PSC/PSCTaskOrders.asp Med A – Medicare Part A Med B – Medicare Part B RHHI – Medicare Regional Home Health Intermediary DMERC – Durable Medical Equipment Regional Contractor FQHC – Federal Qualified Health Center | ||||
September 2004
Part II: Legal Aspects of Lead Paint Litigation and the LNC
Author: Diane Reboy, RN, MS, BSN, RN, DABFN, is a Legal Nurse Consultant, with over 28 years of nursing experience and currently consults with Kenny, Shelton, Liptak and Nowak, LLP in Buffalo, New York. She is a member of several legal associations in Sacramento, California and Buffalo, New York. She has done various lectures with Institute of Paralegal Education.
In the first part, the medical aspects of lead paint were discussed. A brief review of topics included the history of lead paint, famous people with possible lead intoxication; locations of lead paint and other materials associated with possible elevated levels of lead; government regulations and agencies involved with assessing and enforcing elevated lead levels as well as the testing procedures with an XRF device. Finally, the medical diagnosis and treatment were discussed.
To evaluate a childhood lead paint claim, the attorney and designated staff need to investigate all possible environmental and medical causes which could have caused the increased level and could have impaired the neurological system. The first step is to inspect the premises involved in the claim. This would include a history of both landlord and tenant. Is there a Section 8 financial resource? Was the property checked for lead prior to the plaintiff moving in? Are there documentation logs for routine maintenance, painting and repairs? Are both the landlord and tenant signatures located on the logs? These are just some of the items the legal staff would assess during the initial claim process, prior to the LNC’s involvement.
The team also needs to investigate, especially defense counsel, how a complaint by a tenant is handled by a landlord. Is there written documentation or verbal, involving cracked, peeling paint? It is important to obtain specific dates rather than approximations, as even one day can affect the outcome of the claim. Remember, as in healthcare, if it is not documented it’s not done.
In developing a plaintiff history and in the majority of lead paint cases, the infant child cannot be apportioned a degree of fault in the causal relationship to the injury. Instead, it is the parents and/or guardian who may be at fault. Keeping this in mind, the parental and/or guardian background is very important in developing a case, for either side. This could impact comparative or contributory negligence on the part of the parent or guardian. In some states, the verdict award may be influenced by the contributory negligence of the parent/guardian.
Each side needs to assess the questionable property but also the immediate surrounding environmental area. Is the resident located next to or near to a smelting mine, gas station or a previous residence which had been abated nearby? Is the residence located in an older part of town, where houses were built before 1976? Check with the building inspector as to any prior building violations including any records from state and/or county health departments including testing criteria; preservation agencies, housing or community renewal programs. It would be advisable for someone who is deciding to purchase a specific property to make these inquiries, to determine if a future claim could be made.
A summons and complaint is issued to the defendant. The pleading should incorporate who is suing, the exact location of the property in question and when did the child/children reside at the residence. The complaint will also allege the cause(s) of action of notice and knowledge of children in the home, notification of possible lead paint in specific areas of the residence, appropriate warning and removal of the lead paint. The complaint should allege the method of intoxication and whether or not actual or constructive notice posed a health risk to the children, the alleged injuries suffered by the child or children, the biopsychosocial impact of the alleged intoxication, the prior condition of the child(ren) and the future impact on educational and employment status. Finally, the complaint will allege the statutes and regulations which were violated in the state, county and local housing laws.
Once the summons and complaint and Verified Bill of Particulars (VBOP) has been generated and received the LNC will start the medical discovery process. The LNC needs to review the documents carefully for clues as to method of intoxication, date and time of incident (since the ingestion could be either acute or chronic); date of actual notice; the living areas involved in the claim; the injuries sustained by the infant plaintiff (elevated lead levels, extreme hyperactivity, behavior and/or disciplinary problems and any other problems identified which generally include cognitive disorders related to lower IQ). The pleading will name health care providers in the evaluation of the child(ren), whether or not the child was confined to a health care facility or home; expenses claimed as special damages; any occupation with employer information should the child be much older as well as claim for lost wages, consortium and special schooling facilities. Of particular importance is the constructive notice to the landlord, especially the date of notice by the DOH. A copy of the actual notice and/or actual property lead screening done by the Health Department may be used as an attachment to the pleading. This will play a part in the trial proceedings. The experienced LNC will include the above information into the medical chronology prepared prior to the examination before trial.
The medical discovery process includes obtaining the HIPAA compliant authorizations for medical and educational records of the child(ren) involved and the parental, especially the mother’s medical and educational records. Medical records need to include mother’s prenatal records, infant-plaintiff birth records, pediatric/hospital and dental records, including all radiographic and laboratory diagnostic studies; records related to the diagnosis and treatment of lead intoxication, state and county Department of Health (DOH) and other community agencies who may be involved with the infant plaintiff: other records include state, county and/or local regulatory agencies relating to inspection and testing of the property site and educational records to include day care, preschool, such as Head Start and school records of academic and health.
The LNC is the most valuable person to review and develop a chronological order of events for the attorney. Due to some local jurisdictions, it may be more feasible to develop more than one chronology. There may be a chronology of the mother, father and infant plaintiff. These records need to be scrutinized very carefully for any possible confounding variables which would allow either side to comment on during the trial.
Once all the medical and educational records have been obtained, reviewed and analyzed, the LNC is generally asked to locate a medical expert to review the current discovery material and provide initial opinions. The medical exert should be a board certified pediatrician with a subspecialty in neurology or toxicology. To locate an expert, check on verdict searches or court cases within the jurisdiction the case is being tried. Mealey’s also offers newsletters on lead paint litigation. Other resources may be IDEX or DRI. As part of the medical expert’s review, not only should he/she reviews the medical and educational records, but also needs to review the Summons and Complaint, Verified Bill of Particulars (VBOP) and any subsequent VBOP. The expert will be asked to contact the attorney prior to rendering a written report. The LNC may be a part of the teleconference so as to assist the attorney on any questions during the record review.
The deposition date has finally arrived and the LNC should expect some standard questions related to background information of parents, medical and academic history of the child(ren), parents; prenatal history of the mother, activities or medical problems encountered during pregnancy, the birth process, Developmental Milestones; daycare and schooling, governmental assistance programs such as WIC, childhood diseases; prior living residences of married/separated parents; toys and other household goods utilized by the infant plaintiff and finally psychological examinations of the infant plaintiff. Other witnesses the attorney may consider deposing could include the Department of Health Sanitarian, landlord, public health nurses, educators or any others who had contact with the infant plaintiff. Any information obtained may provide information as to a possible third party involvement. Some LNC’s may be asked to develop questions for witnesses who the attorney deems need to be questioned to either confirm the information or obtain additional information which is all part of the discovery process.
Once the depositions have concluded, the litigation team, along with the LNC reviews additional medical discovery, an independent medical examination (IME) of the child(ren) will be performed. Generally, the IME will be conducted by a pediatrician, with a subspecialty of neurology and/or neuropsychologist with experience in examining small children. It is important to make sure the expert has testimony experience and is not a “hired gun.” This means the testimony is done for both defense and plaintiff. If the IME is done close to the time when the elevated blood level is apparent, then an independent blood sample may be obtained to correlate whether there is a close relationship to the plaintiff’s readings. Unfortunately, either side may claim contamination and the results could be determined invalid if proper testing protocol is not followed by the testing facility.
In order to determine the cognitive deficits claimed from lead paint poisoning, a neuropsychological examination is usually conducted. When hiring a neuropsychologist, the LNC’s input can have great influence. Some things to look for include experience, academic credentials, board certification, publications and testimony history. Remember, the expert who testifies for both sides is looked by a jury as more reliable, since he/she is not labeled as a “hired gun.” If a neuropsychological IME is done, there should be no interference by either party. The child may easily become distracted and the accuracy of the testing results could be skewed or the testing may not be performed by the neuropsychologist.
When a neuropsychologist renders an opinion especially in a forensic evaluation, the scope for the neuropsychologist’s involvement is generally dictated by the attorney who retained the expert. Some facts which will impact the evaluation include cost, legal strategy and the stage of litigation at which the expert becomes part of the litigation team. The attorney can request either an independent medical examination (IME) and/or a records review. In a records review, the review incorporates medical, educational, employment or any other relevant records, such as prior neuropsychological evaluations. One opinion may be rendered as to whether or not a peer may have made an error or other shortcomings in his/her review. For a complete unbiased assessment, all testing materials including the raw data are required.
A complete neuropsychological evaluation should be consistent, which means the evaluation should not differ because of whether it is done for the plaintiff or defense. This will make the neuropsychologist is less vulnerable to counsel’s cross examination at the time of trial on the issue of bias.
Components of a complete neuropsychological evaluation include:
The LNC’s responsibility may be to locate, setup the records review and/or IME. If the IME is done, there are standards of care and ethical guidelines that need to be followed for an unbiased, relaxed evaluation. Testing will generally involve more than one day. The LNC also needs to communicate with the attorney as to any problems with the IME and subsequent report. Does it follow the components mentioned above? Was there a third party observer, who may have tainted the testing procedure? These are all things an LNC needs to be aware and inform the attorney, as it will play an important part especially if the case goes to a jury.
Part of the LNC’s consultation may include doing research on lead paint. This may include resources from both medical and legal sites. If there is evidence of confounding variables within the medical discovery, the attorney will need to support those variables with medical literature. A starting point is to work with the medical/neuropsychological experts as to literature he/she would recommend especially if they have been involved in other lead paint litigation. There are several authors who consistently “pop up” as doing various studies related to elevated blood lead levels. Depending on the attorney’s strategy, the LNC will be asked to locate, review and determine if the peer reviewed, authoritative literature would be appropriate. From the research, the LNC should develop an authoritative bibliography, especially if further lead paint litigation is done with the firm. Another reason to do literature research is to determine the information written by the expert witnesses. Once expert disclosure is made, the LNC can either perform the literature search or contract with another facility to do the research.
Confounding variables have the potential to play a big part of the defense strategy. Children are considered a product of two sets of genes and the environment, thus literature indicates there is a potential for multiple causes for the alleged cognitive deficiencies; lower IQ, motor deficiencies, ADHD and other conditions which are normally attributed to lead poisoning. The role of the LNC will help the litigation team to determine those variables such as birth trauma, prenatal difficulties with the mother, Intrauterine Growth Retarded (IUGR), smoking, use of prescription and/or recreational drugs, alcohol usage, frequent episodes of otitis media; iron deficiency anemia, socioeconomic issues (SES), parental academic difficulties, maternal depression either during pregnancy or postpartum, use of bilinguinal language in the home and any family history of criminal behavior. These variables may be compared to siblings, should there be the history of multiple marriages or if the siblings are tested for elevated blood levels. “The mere fact the child tests positive for lead poisoning does not mean any and all problems the child(ren) experiences are attributable to his/her elevated blood lead levels. The confounding variable may help to provide other sources for the child’s problems” (Kaminsky, 1996).
The LNC may educate the attorney and/or litigation team on governmental agencies, the history of lead paint and the timeline during which the Center for Disease Control (CDC) determined toxic blood lead levels needed to be adjusted downward to the current level of 10 mcg/dl. The LNC must remember, at the time the Summons and Compliant was issued, the level may have been at the level of 25 mcg/dl and not the current level. An experienced LNC may be asked to develop a graph of the blood lead level readings and or EP levels. Sometimes the medical expert may do this as part of his initial review of the medical records. This information may be taken and placed in Excel and a graphic display can be done to illustrate the readings. This graph may be blown up at a later date to use as a demonstrative exhibit to be used at trial.

As the litigation process proceeds, either side will provide a list of expert witnesses. The LNC may be involved in researching the credentials of all medical experts. This will include licensure and disciplinary verification, board certifications, employment history and any literature listed during a complete review of the curriculum vitae. This information may be important if the attorney is considering impeaching or discrediting the expert witness. Also, the LNC may also contract with other agencies to research this information, as well as doing the medical literature search if necessary. The cost of doing such will be determined by the attorney and/or insurance carrier.
As the trial date approaches, the LNC’s role will expand to coordinate with the paralegal in developing discovery needed by the attorney at trial. The LNC may be asked to develop a list and/or issue Subpoena Duces Tecem for the medical records necessary to be presented during trial. Also, the LNC is part of the trial preparation to determine witnesses and their role in the plaintiff’s claim to enhance either side’s strategy.
The LNC must remember there are differences between legal and scientific methods as well as goals in judicial processes. During a trial, each side presents its expert witnesses, who support the scientific research for their opinion. The law will conceive the expert witness’ role as an unbiased educator, especially when addressing the jury. Unfortunately, over the years there has been some controversy regarding the use of scientific research in litigation. There were the Federal Rules of Evidence: 702 and 703, which were derived from Frye v. United States (1923) held that prior to introduction of testimony based on a novel scientific method; it must be established the techniques has “gained general acceptance in the particular field in which it belongs.” If the scientific techniques were generally accepted, admissibility of evidence was ensured regardless of whether the scientific technique would be accepted by members in a particular field. Then along came Daubert v. Merrell Dow Pharmaceuticals, Inc. 509 U.S. 579 (1993).
Daubert brought about a change in scientific evidence. The Supreme Court ruled the judge must be sure any and all scientific testimony or evidence admitted is not only relevant but also reliable. It is the judge’s discretion to decide which scientific evidence to admit in testimony, but determine if the scientific validity of the evidence is accurate. In other words, the testability of theory and/or techniques, peer-review publications and consideration of the known or potential rate of error and general acceptance is assessed. Although this ruling directly applies to the federal court, it will be up the state court to determine if this standard will be adopted.
Finally the trial date arrives and the jury has been picked. The subpoenas have been issued and the LNC, depending on some jurisdictions, the ability to review the subpoenaed records for any additional information which was not provided during the discovery process either via authorization or from the other side. Another role of the LNC is to assist the attorney by attending the other side’s expert witness testimony. If there is only one attorney, the LNC’s role can enhance by carefully listening to the testimony, and pointing out discrepancies or other testimony which could be questioned on re-direct or re-cross examination. The LNC may also be available to pull out information in the medical record for the attorney to be used during questioning. However, there are not many attorneys who utilize this valuable resource during the trial phase. Instead the attorney has the tendency to call the LNC in the office for the information, which could be time consuming, especially if the LNC is not available.
Literature in the past twenty years has written that professionals very often fail to come to valid and reliable conclusions but the accuracy of a professional’s judgment doesn’t’ usually surpass a layperson. With this information, attorneys are provided the means in which to diminish psychological and neuropsychological testimony. There is a long history within the adversarial system which provides guidelines for cross examination of the other side’s expert. This system promotes this examination because it is the best established means for insuring reasonable degree of scientific integrity and best solution for what is termed “junk science.”
Attorneys who look to exclude testimony by a neuropsychologist should question the reliability and validity of neuropsychological tests as well as the conclusion set forth on the basis of these tests. There is literature and other resources which cover the neuropsychological tests available. As part of the Daubert decision, “neuropsychologists should be prepared to demonstrate the methodologies and tests are generally accepted in the neuropsychological community, have been subjected to peer review and have been standardized.” (McCaffrey, p. 122) This provides the basis of testimony for the scientific testimony to a “reasonable degree of medical certainty.” This also implies the tests and methodologies utilized by neuropsychologists must be valid and reliable. There are some principles can hold true for other experts. Other experts may be an economist who determines the employability of the child(ren) and the industrial hygienist, who may have direct practice knowledge on lead paint abatement and the testing process with the use of the XRF device.
The same principles can hold true for other experts. Other experts may be an economist who determines the employability of the child(ren) and an industrial hygienist, who may have direct practice knowledge on lead paint testing with an XRF device and abatement procedures.
The testimony has been completed, the closing arguments given and the judge is ready to charge the jury. The LNC anxiously awaits the jury’s verdict to determine how the trial has fared. Generally, verdicts have ranged from a no cause to millions of dollars in damages. If either side determines there were problems during the trial, an appeal may be considered. Some areas may be the allowance of presenting confounding variables, procedural or discrepancies in the judge’s ruling during trial.
American Psychiatric Association. (1994). Diagnostic and Statistical Manual of Mental Disorders. (4th Ed). Washington, D.C.: American Psychiatric Association
Baghurst, P.A., McMichael, A.J., Wigg, N.R. et. al. (1992). Environmental Exposure to Lead and Children’s Intelligence at the Age of Seven Years: The Port Pirie Cohort Study. The New England Journal of Medicine. The New England Journal of Medicine. 327 (18) 1279-1284
Bellinger, D.C. and Needleman, H.L. (2003). Intellectual Impairment and Blood Lead Levels. The New England Journal of Medicine. 349(5): 500-502.
Brooks-Gun, J. Klebanov, P.K. and Duncan, G.J. (19960. Ethnic Differences in children’s Intelligence Test Scores: Role of Economic Deprivation, Home Environment and Maternal Characteristics. Child Development. 67: 396-408
Daignault, C.P. (2001). Comment: Tomorrow’s Unleaded Children: Child Care Facilities, Lead Paint and the Law. Journal of Contemporary Law and Policy. 18 Journal of Contemporary Health Law and Policy 197. Winter, 2001
Ellenhorn, M.J. (1997). Ellenhorn’s Medical Toxicology: Diagnosis and Treatment of Human Poisoning. (2nd Ed). Baltimore: Williams and Wilkins. P. 1563-1579
Gittlelman, R. and Eskenazi, B. (1983). Lead and Hyperactivity Revisited: an Investigation of Nondisadvantaged Children. Achieves of General Psychiatry. 40:827-833
Jones, T.F., Moore, W.L., et.al. (1991). Hidden Threats: Lead Poisoning From Unusual Sources. Pediatrics. 104(5): 1223-1225
Kaminsky, A. Boltari, P.S. and Boulhosa, M.L. (1996). A Complete Guide to Lead Paint Poisoning Litigation. American Bar Association
Kaufman, A. S. (2001). Do Low Levels of Lead Produce IQ Loss in Children? A Careful Examination of Literature. Achieves of Clinical Psychology. 16(4): 303-341
Langlois, P., Smith, L., Fleming, S., et.al. (1996). Blood Lead Levels in Toronto Children and Abatement of Lead-Contaminated Soil and House Dust. Achieves of Environmental Health. 51(1): 59-6
Lead-Poisoned Child. Journal of Clinical Psychology. 49(1): 95-101
Lidsky, T.I. and Schneider, J.S. (2003). Lead Neurotoxicity in Children: Basic Mechanisms and Clinical Correlates. Brain. 126: 5-19.
Mealey’s Litigation Report (2001). Lead: Expert Testimony in Lead Litigation Commentaries 1990-1999. Mealey’s Publications.
McCaffrey, R.J., Fisher, J.M., Gold, B.A., et.al. (1996). The Ethical Neuropsychologist: Presence of Third Parties During Neuropsychological Evaluations: Who is Evaluating Whom? The Clinical Neuropsychologist. 10(4): 435-449.
Needleman, H.L., Gunnoe, C., Leviton, A., et. al.(1979). Deficits in Psychologic and Classroom Performance of Children with Elevated Dentine Lead Levels. The New England Journal of Medicine. 300(13): 689-695.
Padich, R.A., Dietrich, K.N. and Pearson, D.T. (1985). Attention, Activity Level and Lead Exposure at 18 Months. Environmental Research. 38: 137-143.
Plunkett, L.M. and Rock, C.N. (1998). Parental IQ Testing in Lead Exposure Litigation. Mealey’s Publication. 7:23.
Schroeder, S.R., Hawk, B., Otto, D.A., et.al. (1984). Separating the Effects of Lead and Social Factors on IQ. Second International Conference on Perspective Studies of Lead. Academic Press.
Stapleton, R.M. (1994). Lead is a Silent Hazard.
Tong, S. and Lu, Y. (2001). Identification of Confounders in the Assessment of the Relationship between Lead Exposure and Child Development. Annuals of Epidemiology. 11(1): 38-45
U.S. Department of Health and Human Services. (1991). Preventing Lead Poisoning in Young Children. Public Health Services, Center for Disease Control.
U.S. Department of Health and Human Services. (1991). Managing Elevated Blood Lead Levels Among Young Children: Recommendations from the Advisory Committee on Childhood Lead Poisoning Prevention. Public Health Services, Center for Disease Control.
Winneke, G. and Kraemer, U. (1984). Neuropsychological Effects of Lead in Children: Interactions with Social Background Variables. Neuropsychobiology. 11: 195-202
OCT 2004
Radiculopathy Vs. Peripheral Neuropathy: Is It Really A “Disc”?
Author: Brian J. Gray, DC
Some things in life get too much blame — arthritis, Yoko Ono and now carbohydrates. But nothing gets more blame for back pain than “the disc”. Unfortunately, this knee jerk diagnosis is not only expensive, but potentially harmful.
Many conditions involving the neck, shoulder, arms, back and legs are misdiagnosed as a radiculopathy from disk herniation or spondylosis. In fact, the actual number of true cervical or lumbar radiculopathies are very few when compared to the total number of patients who present to the doctor’s office complaining of neck or back pain, or pain/numbness/tingling into the extremities. In the United States, true cervical radiculopathies occur at an annual incidence rate of 85 per 100,000 (.085%), and with much less frequency than radiculopathy of the lumbar spine (Malanga, 2001).
The majority of those conditions misdiagnosed as a radiculopathy have their etiology in extra-spinal causes, which are broadly classified as “peripheral neuropathies”. These disorders may result from either soft or hard tissue compression of the nerve. Another potential syndrome is a chemoradiculopathy which is the term for chemical irritation of a nerve. The irritation is believed to be mediated by inflammatory mechanisms involving substances such as phospholipase A2, nitric oxide, and prostaglandin E.
Many entrapment syndromes mimic the symptomatology of a nerve root compression from a herniated disc. This is where the confusion begins and why this article is being presented. This article will concentrate on lower body involvement, and hopefully provide you with a better understanding of this phenomenon and the ability to recognize the symptoms, should you come upon them in your work setting.
When investigating the true cause of leg pain/numbness/tingling, it is imperative that the correct diagnosis is made as soon as possible. The diagnosis impacts the treatment as well as any additional testing. If the wrong diagnosis is applied, time and money are wasted and frustration replaces optimism. Differentiating between an intraspinal lesion (radiculopathy) versus an extraspinal lesion (peripheral neuropathy) is key to directing the appropriate treatment. Any lesion that is contained within the spinal column affecting the nerve root is considered an intraspinal lesion, and the diagnosis is a radiculopathy. Any lesion that affects the nerve plexus shortly after it exits the intervertebral foramen is considered an extraspinal lesion, and the diagnosis is a peripheral neuropathy, also known as entrapment syndrome.
The primary differentiating factor between the subjective/objective symptoms of a peripheral neuropathy vs. a radiculopathy is INCONSISTENCY. The subjective/objective symptoms of a radiculopathy are consistent. Consider the symptomatology and history of a true radiculopathy as opposed to a peripheral neuropathy, as they are outlined in Table 1.
There are 3 common occurrence sites for extraspinal lesions of the lumbar plexus of nerves: the Piriformis (buttock) muscle, the Common Peroneal Nerve (CPN) in the knee, and the Sacroiliac joint (SIJ).
The number one condition that mimics a lumbar radiculopathy is a Peripheral Neuropathy secondary to a Piriformis Syndrome. This is a muscular problem that causes buttock or leg pain. Compression of the sciatic nerve between the piriformis and the 2 gemellus muscles can produce numbness and tingling down the posterior thigh. It is often misdiagnosed because it can mimic other problems such as disc herniations, which also present with leg pain.
The piriformis is a tiny muscle located deep in the buttock, underneath all the gluteal muscles. It originates on the lateral aspect of the sacrum and inserts into the greater trochanter of the femur. It aids in external rotation of the hip. If you lie on your back with your feet pointing towards the ceiling, rotate your foot outwards to point to the side, that’s what the piriformis muscle does. Seems pretty insignificant on its own, but problems arise because of the piriformis muscle’s relationship to the sciatic nerve.
The sciatic nerve is the largest nerve in the body. At its largest point it’s about the width of one’s thumb. It originates in the low back from numerous roots and then runs down the leg to supply all nervous system functions to the leg. On its way down the leg, it passes underneath the piriformis muscle. Some anatomic variations do exist: in some people the nerve passes over the piriformis muscle, in some it splits and passes around the piriformis, and in a small percentage it passes through the muscle. Problems arise when the piriformis muscle becomes tight. It will often compress the sciatic nerve, which gives pain into the distribution of the nerve thus mimicking a lumbar radiculopathy. Signs and symptoms include:
The CPN is the most commonly injured nerve of the lower limb. It passes through the popliteal space in the knee, traverses the plantaris and gastrocnemius muscles and curls anterioinferiorly around the fibular head. Entrapment of the CPN mimics an L5 radiculopathy. Mechanisms of CPN injury include:
Symptoms of CPN entrapment are:
Mechanical dysfunction, inflammation, trauma, and degeneration all have been attributed to the SIJ. In a 1995 report, Schwarzer et al remarked that “the prevalence of sacroiliac pain would appear to be at least 13% and perhaps as high as 30%” in patients with low back and buttock pain.
The key element in sacroiliac dysfunction diagnosis is pain. A typical pain pattern associated with the SIJ may seem to mimic radicular pain. Many patients report pain in one or both buttocks at or near the posterior superior iliac spine (PSIS). However, pain radiating to the hip, posterior thigh, or even calf has been described. Patients often relate that pain worsens, especially when sitting for long periods or performing twisting or rotary motions. Backwards bending almost always produces a sharp, stabbing type pain over one or both of the SI joints. The patient usually places a thumb directly over one particular spot in the dimple of the PSIS (sacral sulcus). The patient can usually precisely reproduce the pain over that one spot (Fortin finger sign).
In conclusion, it is imperative that the patient receive the proper diagnosis immediately to avoid mismanagement and over-utilization of expensive diagnostic testing and unnecessary treatment.
MRI has demonstrated excellent sensitivity in the diagnosis of lumbar disc herniation, and is considered the imaging study of choice for nerve root impingement. However, this preference is tempered by the prevalence of abnormal findings in asymptomatic subjects.
The use of MRI should be reserved for selected patients. MRIs are not necessary in all patients with examination findings consistent with a radiculopathy, and in fact, they generally should be reserved for those cases in which the imaging results are likely to guide treatment.
In the absence of red flags, many patients (even those with a classic radiculopathy) can and should be managed without an MRI, especially if they are not considered surgical candidates or are not interested in surgical treatment. Some clinicians reserve MRI for those patients not responding to treatment as expected.
Immediate MRI of the spine may be indicated in patients with progressive neurologic deficits or cauda equina syndrome, and in patients with a suggestive presentation and a known history or high risk of malignancy or inflammatory disease.
The addition of gadolinium is not necessary in most cases unless the patient has had a previous surgery or there is interest in the enhancing qualities of a previously observed lesion.
Imaging studies for non specific low back pain are an increasing drain on the U.S. healthcare system. The indiscriminate use of MRI and CT Scans are causing increasing concern within the U.S. medical system (Lurie et al, 2003; Jensen et al, 1994). It is not only the cost of these procedures but also the misinterpretation of the results that are alarming. The risk involves the misdiagnosis of a simple strain or facet syndrome as a disc problem, and subsequently exposing the patient to unnecessary or dangerous procedures that ultimately fail, since the initial diagnosis was wrong as a result of an unrelated finding on the imaging study. In the normal population of people without any back pain, 52% have a disc bulge at at least one level, 27% a protrusion, and 1% had an extrusion. Thirty-eight percent had an abnormality of more than one disc (Jensen et al). Indications for advanced imaging of the spine are not firmly agreed upon, and the appropriateness of ordering these tests without proper correlating positive orthopedic or neurologic testing is questionable.
In cases where the pain is the result of a peripheral neuropathy vs. a true radiculopathy, these advanced imaging examinations have the potential to mislead the healthcare provider, resulting in over-utilization and mismanagement of the patient.
Jensen, M.C., Zawadki, M.N., Obuchowski, N., Modic, M.T., Malkasian, D. & Ross, J.S. (1994) Magnetic Resonance Imaging of the Lumbar Spine in People Without Back Pain. The New England Journal of Medicine, 331, 69-73.
Lurie, J.D., Birkmeyer, N.J., Weinstein, J.N. (2003) Rates of Advanced Spinal Imaging & Spine Surgery. Spine, 28, 616-20.
Malanga, G.A. (2001). Cervical Radiculopathy, eMedicine, retrieved July 12, 2004 from the eMedicine web site.
Schwarzer, A.C., Aprill, C.N., Bogduk N. 1995. Spine. Jan 1;20(1):31-7.
Brian Gray is a licensed chiropractor, and a healthcare provider for the Workers' Compensation Department of Ford Motor Corporation. He is also an Assistant Medical Director for GHP, and a Staff Physician for the Teamsters Local #688 Health Facility.
NOV 2004
LNC Defense of Post Concussive Syndrome
Author: Lesley Takemoto, RN
A blow or jolt to the head may disrupt the normal function of the brain and result in a post concussive syndrome (PCS). PCS ranges from mild to severe. The term “mild”, while subjective and vague, can be misleading as the symptoms of PCS often debilitate physical and mental health, frequently interfering with interpersonal relationships and ability to work. The constellation of symptoms associated with post concussive syndrome will be discussed in depth later in this article.
Mr. A., a 38-year-old CPA, was the driver of a Volvo sedan that was struck on the passenger’s side by a delivery truck traveling at approximately 30 miles per hour. Damage to the sedan was significant with approximately 6 inches of intrusion into the passenger compartment. Mr. A. immediately experienced pain in his left forearm, neck and a mild headache. Emergency services were called to the scene. Upon exam paramedics found Mr. A was alert and oriented, though slow to answer questions. It was determined Mr. A had no loss of consciousness but did have amnesia preceding and surrounding the accident. There was an obvious deformity of his left arm. The paramedics immobilized his cervical spine, placed a splint on his arm and transported him to the emergency department (ED).
The ED physician examined Mr. A and noted that his amnesia regarding the event still persisted and that he complained of a headache, arm and neck pain. His emergency department course was otherwise unremarkable. Discharge diagnoses included a fractured radius and ulna (forearm), cervical spine strain, and concussion. Mr. A’s left arm was splinted and he was given Head Injury and Fracture Care instructions, referred to his primary care physician (PCP), and advised to take Tylenol or Advil for pain.
Mr. A. was compliant with his discharge instructions and was evaluated by his PCP three days after the accident. At that time, he complained of a persistent headache and dizziness, as well as trouble with his memory and with concentration. A CT scan of the head was negative. His PCP suggested he continue to take Tylenol or Advil for the headaches, and he was referred to an orthopedic surgeon for management of the forearm fracture.
Mr. A. returned to work just two days after the accident as he was employed by an accounting firm, and the office was particularly busy due to the upcoming tax season. Mr. A. had difficulty with simple calculations and was unable to concentrate or recall even the most simple tax codes. He was easily frustrated by his inability to perform routine job tasks. His boss, while sympathetic, told him to take time off.
As time passed, Mr. A’s level of frustration increased. He was easily fatigued, angered and anxious. He was married and had three children under the age of 12 years, and found himself frequently shouting at his wife and children. Mr. A’s PCP placed him on antidepressants and tranquilizers. Mr. A was reluctant to leave his home because he frequently became lost. He began to isolate himself from his friends. His PCP referred him to a neurologist for evaluation. No neurological deficits were identified. Three months following the accident, Mr. A was referred to a neurophysiologist who diagnosed post concussive syndrome.
When Mr. A’s condition failed to improve during the next 3-4 months, he lost his job. Mrs. A. then had to increase her work status from part time to full time. The children developed both behavioral and academic difficulties.
Mr. A’s condition slowly improved over the ensuing six months. He began taking continuing education classes in accounting and tax law and found he was able to retain the information presented. His mood stabilized and eventually he no longer relied on either the antidepressant or the tranquilizer. His memory improved, confusion and cognitive disabilities resolved, and his headaches diminished. The forearm fracture had healed without residual difficulty. Eventually, the accounting firm re-hired him at his previous salary. However, by that time he was two months in arrears on his mortgage payments and had incurred other significant debts. With the exception of a few minor details which where changed to preserve confidentiality, the above represents a personal injury case with a positive outcome for the plaintiff.
Post concussive syndrome is a central nervous system dysfunction that can occur after a minor head injury and without loss of consciousness. It is usually a result of diffuse axonal injury and small vessel injury. An axon transmits an impulse from one nerve cell to another and is often enveloped by insulation-like material called a “myelin sheath”. If the axon is torn or broken, the nerve impulse will not be transmitted. Damage to the sheath can cause serious problems, even if the axon is not actually torn. Rapid deceleration, flexion-extension, or rotational injury resulting in shearing forces is usually the mechanism of injury. Another type of injury is known as contra coup - the result of blunt forces occurring in two places (i.e. the site of the initial impact of the brain with the skull as well as the opposite side of the brain).
Post concussive syndrome occurs in up to 50% of patients with mild traumatic brain injury. Most patients recover within three to four months. However, some remain symptomatic for up to a year, while others never fully recover. Though the injury itself appears to be inconsequential, some patients are unable to work or perform normal activities for weeks or months afterwards.
During emergency department assessment, patients with post concussive syndrome will have an initial Glasgow Coma Scale (GCS) of 13-15 (15 is normal).
Concussion grades are as follows:
The predominate age for concussion is 15-34 years. Patients over 55 years are more likely to have persistent deficits. Males are almost twice as likely to sustain a mild head injury resulting in concussion. The overall incidence is 180/100,000 with a rate of persistent deficits of 27/100,000. Common causes of mild head injury with post concussive syndrome include motor vehicle accidents, falls, bicycle accidents, assault, and sports injuries. Risk factors include alcohol, drugs and any condition which predisposes one to falls such as vertigo, advanced age, etc.
Post concussive syndrome is not usually identified in the ED. It is generally diagnosed when the patient sees his or her primary care physician for follow up. Diagnostic imaging can include a CT scan, MRI and/or PET scan (i.e. positron emission tomography: analysis and localization of metabolic and physiological function). Persistent symptoms result in referrals to a neurologist and ultimately a neuropsychologist for a battery of tests such as academic achievement measures, Weschsler Intelligence Scales, Halstead-Reitan testing and additional tests of learning, memory, attention, concentration and executive functioning. Usually an assessment of psychopathology/personality, such as the MMPI, is also performed. Assessment of the patient with post-concussive syndrome is challenging as pre-injury function and co-morbid factors (i.e. concurrent injuries or conditions) can skew the diagnosis if the physician is not aware of this information.
One of the first priorities in the treatment of concussion is to inform the patient that he or she may experience some cognitive deficits, especially in the early stages of the post concussive syndrome. General treatment measures include addressing the patient’s symptoms such as neck pain, headaches, sleep disturbances, depression, etc. Medications can be used to treat these symptoms after significant head injury is ruled out, and chance of associated high-risk conditions has passed.
Additional treatment considerations include cognitive retraining with the help of a Speech Therapist, Occupational Therapist, and/or Neuropsychologist as determined by the post concussive symptoms.
If the patient is involved in litigation surrounding the event which resulted in the post concussive syndrome, it is important to realize that the process is particularly stressful and uncomfortable. The litigation environment is not typically supportive. The validity of the symptoms is often questioned, with inference that the patient is exaggerating minor difficulties or malingering. The stress associated with the process can exacerbate symptoms.
Comprehensive neuropsychological assessment is frequently requested in cases involving post concussive syndrome. An expert in neuropsychological medicine may be asked to address the following issues:
In summary, post concussive syndrome is a multi-faceted condition with many subtle features, yet the syndrome can be debilitating, and pose a significant impact on the quality of life. The individual is often unaware of the potential for post concussive syndrome and does not seek medical care. This leads to a delay in recognition and intervention. PCS usually resolves within a year, most typically in three to four months. Nonetheless, the effects can be devastating resulting in chronic pain, impaired memory, sleep disturbances, cognitive disorders, loss of income, emotional issues, changes in personality, depression and family stress.
Bazarian, Jeffrey J., Wong, Tony et al, “Epidemiology and predictors of post concussive syndrome after minor head injury y in an emergency population” Brain Injury, Vol. 13, No. 3, 173-189, (1999).
Brain Injury Association, Facts About Concussion and Brain Injury, Version 2
Graber, Mark A., “Post-concussive syndrome”, Danbro: Griffith’s 5-Minute Clinical Consult, ©1999, Lippincott, Willliams & Wilkins, Inc.
King, N.S, Crawford, S. et al, “The Rivermead Post Concussion Symptoms Questionnaire: a measure of symptoms commonly experienced after head injury and its reliability” Journal of Neurology, 242: 587-59, ©Springer-Verlag 1995
National Guideline Clearinghouse, “Practice management guidelines for the management of mild traumatic brain injury”, ©2001
Ruff, Ronald and Barth, Jeffrey T. “Mild Traumatic Brain Injury” ©2000, NationaL Academy of Neuropsychology
DEC 2004
Opportunity Knocks For LNCs In WC
Author: Cynthia Lacker, RN, MS
Workers’ Compensation is a no-fault system of social legislation designed shortly after the turn of the century to eliminate lawsuits against employers, and to quickly compensate injured workers regardless of fault (Rom, 1998). Today, each state enacts its own set of workers’ compensation laws. In general, each state’s law provides disability benefits and medical care for individuals injured on the job. Attorneys’ fees are typically limited to 20% of the award or less. Therefore, it is important for legal nurse consultants working with workers’ compensation attorneys to have a basic understanding of the statutes and to be able to cost effectively assist in the evaluation of these claims. Although benefits vary from state to state, there are many features common to a typical workers’ compensation statute. Each feature offers the legal nurse consultant an opportunity to assist the attorney in his/her effort to achieve swift and fair compensation for the injured worker (see Figure 1 on page 22).
With a basic understanding of the workers’ compensation system in the United States, consultants can offer valuable, cost-effective services to attorneys. Frequently the legal nurse consultant detects medical malpractice or negligence issues arising from workers’ compensation claims.
Occupational musculoskeletal ailments include injuries and illnesses to muscles, tendons, ligaments, nerves, cartilage, and bone. The term injury or illness includes sprains, strains, inflammation, and irritation. Impairments in which skin, ligament, tendon, or bone is broken or dislocated owing to a transfer of high energy are defined as traumatic injuries (Rom, 1998). Table 1 [on next page] shows the national available data for work-related fractures, lacerations, and amputations.
More recent data from the National Institute of Occupational Safety and Health (NIOSH) reveals that in 1999, there were approximately 15,200 work-related ankle fractures, where care was received in an emergency room following the injury (accessed 10/23/04 via http://www2a.cdc.gov/risqs/wrinjestimate.asp). When reviewing workers’ compensation files for ankle fracture, screen for third party negligence and/or medical malpractice claims related to emergency room care.
Mr. Smith was a 52-year-old employee of a home improvement center. While climbing a ladder to retrieve stock, he tumbled from a height of five feet, and landed on his feet before falling to the ground. He had immediate onset of bilateral ankle pain, had difficulty bearing weight on the left, and was transported to the nearest emergency room for treatment. On arrival, the emergency room physician documented bilateral ankle swelling, left ankle discoloration and altered gait pattern with an inability to bear weight on the left foot. Standard bilateral ankle x-rays were ordered, including AP, lateral, and mortise views. X-rays, as interpreted by the ER physician, were negative for fracture. Mr. Smith was sent home with a diagnosis of bilateral ankle strain, with instructions to ice the ankles three to four times daily, limit weight bearing on the left, and return to his primary physician in five to seven days for re-evaluation.
Mr. Smith was unable to return to work. He completed an injury report, and contacted an attorney regarding his workers’ compensation claim. He continued to have left ankle pain and difficulty ambulating. After four months of continued pain, his primary care physician sent him to an orthopedic surgeon for evaluation. X-rays revealed a left fracture at the location of the metadiaphyseal junction at the fifth metatarsal. Eighteen months later, Mr. Smith had residual, chronic pain, loss of joint stability and limited mobility of the left ankle, which significantly affected his ability to return to work in the same capacity.
The legal nurse consultant uses her knowledge of the pathophysiology of the ankle and standard treatment protocol for ankle fracture care to advise the attorney of sub-standard care rendered in the ER.
Ankle joints are highly susceptible to injury because they are mobile and bear much of the stress associated with weight bearing. Four bones provide the joint framework: the distal tibia, distal fibula, talus, and calcaneus. The primary motion of the ankle at the tibiotalar junction is plantarflexion and dorsiflexion with inversion and eversion occurring at the subtalar joint located between the talus and calcaneus. The most common cause of ankle injury is excessive inversion stress. Eversion injury, although less common, frequently results in substantial damage to bony and ligamentous supporting structures and loss of joint stability.
Most ankle injuries are initially evaluated in the emergency room setting. It is imperative that the emergency room physician accurately diagnose and treat these injuries to avoid complications, such as:
An ankle fracture commonly presents with symptoms similar to ankle sprain; therefore, a thorough examination is required. If the patient presented with symptoms of gross deformity, perimalleolar swelling, bony tenderness, discoloration, or ecchymosis, examination should include inspection, palpation, passive and active range of motion, documentation of neurovascular status of the foot and ankle, and examination of a joint above and below the site of injury. If a patient presents with acute ankle pain plus one of the following, ankle x-rays should be ordered.
Indications for foot x-ray include pain in the midfoot region plus one of the following:
Three-view radiographic examinations including AP, lateral and mortise views are standard. If the radiographic examination is negative, but high suspicion for fracture persists, the patient should have the extremity immobilized, be instructed to refrain from weight bearing activity, and receive a referral to an orthopedic surgeon for further evaluation.
Simple, uncomplicated lateral malleolar fractures usually can be splinted in the emergency department. Orthopedic follow-up is ordered. Bimalleolar, trimalleolar, and pilon fractures require urgent orthopedic attention for possible open reduction and internal fixation (ORIF).
Additional emergency room treatment may include:
Orthopedist consultations are required for the following conditions:
Consult a vascular surgeon when vascular flow to the ankle or foot is compromised. In a fracture with vascular compromise, angiography may be necessary.
Did the emergency room physician perform a well-documented examination? Were radiographic examinations ordered if indicated? Were the films adequate? Was there a real-time radiographic consultation, if required? If there was high suspicion for a fracture despite negative x-rays, did the physician splint the extremity, have the patient refrain from weight bearing, and arrange a timely orthopedic referral? In the case of open fracture, were appropriate orthopedic referrals made? Was the wound appropriately treated to prevent further contamination? Was the tetanus status checked? Were appropriate antibiotics ordered and administered? Was neurovascular compromise assessed and appropriate treatment provided? Remember, immediate reduction of the ankle is required by the emergency room physician in the presence of compromised blood flow to the area. Did the physician provide appropriate after-care and discharge instructions to the patient? Was splint care detailed in writing? Were after-care symptoms that warranted immediate physician notification listed in writing?
In her report, the consultant was able to provide the attorney with important information regarding the sub-standard care Mr. Smith received in the emergency department. Liability issues included an inadequate examination, failure to seek out radiographic interpretation, failure to appropriately diagnose left ankle fracture, failure to explain the limits of initial radiographic interpretation, and failure to immobilize and prevent further injury.
Other causes of malpractice claims in ankle fracture cases may include acceptance of inadequate films, lack of real-time radiology consultation, failure to promptly treat or consult when evidence of vascular compromise exists, and failure to arrange follow-up care. The attorney is now in a position to evaluate pursuing a third party suit for failure to diagnose ankle fracture.
By using knowledge of both the workers’ compensation statutes and medical malpractice litigation, legal nurse consultants can effectively assist in the handling of workers’ compensation claims. They are in a unique position to identify work-related injury and illness, recognize medically reasonable and necessary treatment, identify errors or omissions in treatment, and opine on the merits of pursuing third party suits.
Bates, Barbara, (2002) A Pocket Guide to Physical Examination and History Taking, JB Lippincott Company
Human Body (2001) Dorling Kindersley Limited, London
Managing Orthopedic Risk, (1996), American Academy of Orthopedic Surgeons
Orthopedist Failure to Diagnose Ankle Fracture, Retrieved on 09/28/04, from www.footlaw.com/news/14.htm.
Richardson, E. Greer, (2003) Orthopedic Knowledge Update: Foot and Ankle 3.
Rom, William N. (1998) Environmental and Occupational Medicine, Third Edition. Lippincott-Raven Publishers
What is Workers Compensation? The ‘Lectric Law Library accessed at http://www.lectlaw.com/files/emp37.htm on 10/23/04
Workers’ Compensation, An Overview, accessed at http://www.law.cornell.edu/topics/workers_compensation.html on 10/24/02
Cynthia Lacker has been a health care consultant since 1997. She is a certified LNC and serves on the board of the Denver, Co. chapter of AALNC.