≥ 92% of participants will know the basic concepts of blood flow restriction training (BFRT), patient safety considerations, and patient populations that may benefit from BFRT.

CEUFast, Inc. is accredited as a provider of nursing continuing professional development by the American Nurses Credentialing Center's Commission on Accreditation. ANCC Provider number #P0274.
CEUFast, Inc. is an AOTA Provider of professional development, Course approval ID#10191. This distant learning-independent format is offered at 0.15 CEUs Intermediate, Categories: OT Service Delivery, Foundational Knowledge. AOTA does not endorse specific course content, products, or clinical procedures. AOTA provider number 9757.
≥ 92% of participants will know the basic concepts of blood flow restriction training (BFRT), patient safety considerations, and patient populations that may benefit from BFRT.
After completing this course, the learner will be able to:
Blood flow restriction (BFR) training (BFRT) is a rehabilitation intervention that helps promote increased muscle strength and mass with less load than traditional high-load methods.
While the benefits of strengthening with less physical load are appealing, there are many factors to consider when deciding if this is appropriate for a patient. A professional who is well-trained in safety screening, application, and exercise prescription should closely direct and monitor a session during which BFRT is in use. While many cuff devices are on the market, many are not pneumatic and, therefore, are difficult, if not impossible, to reproduce or document the training parameters between sessions. For this reason, healthcare professionals are encouraged to use a pneumatic/inflatable cuff with a Food and Drug Association (FDA)-approved pressure monitoring device, allowing for accurate cuff inflation pressure monitoring. Five FDA BFR cuff systems are currently on the market (H+cuffs, 2019), all with varying features and price points.
BFR originated in Japan and was developed by Yoshiaki Sato in 1966. Initially, it was intended to be used as a performance training tool for bodybuilding; however, following an injury in 1973, Sato applied his technique to a knee injury he sustained in a ski accident (Sato, 2005). Sato continued his self-experimentation with the method he referred to as KAATSU, with numerous failures, successes, and modifications, until he eventually developed training manuals and parameters, leading to what is known as the KAATSU Training method (Sato, 2005). KAATSU training became available to the general public in approximately 1994, spreading across Europe and eventually to the United States. The United States military adopted BFRT in 2011 (Abadir & DeFrancesco, n.d.) to rehabilitate veterans and aid in strengthening limbs for prosthetics. It was quickly adopted by professional, Olympic, and collegiate athletes and has since been growing in popularity among many healthcare professionals, including Medical Doctors (MD), Doctor of Chiropractic (DC), Physical Therapists (PT), Physical Therapy Assistants (PTA), Athletic Trainers (ATC), and Occupational Therapists (OT). It is increasingly common to see BFRT from Sports Medicine Orthopedic Surgeons in a postoperative protocol.
Evidence shows that training load can influence muscular adaptations through metabolic, hormonal, neural adaptions, and cardiovascular responses to resistance training, and the magnitude of the load used (or the amount of weight lifted) is considered one of the most important training variables (Schoenfeld et al., 2021). A low repetition with heavy loads (1-5 repetitions per set with 80%-100% of a one repetition maximum (1RM) has been shown to optimize strength increases (Shoenfeld et al., 2021).
Hypertrophy is when the actual size of the muscle increases. Hypertrophy is optimized with moderate loads with 8-12 repetitions per set at 60%-80% of 1RM (Schoenfeld et al., 2021). Muscle hypertrophy is slow and virtually non-existent in the initial stages of resistance training, with most strength changes occurring from neural adaptations.
If a muscle is never challenged, it is never prompted to become stronger. If the stress on a muscle is confined to resistance well within its strength capabilities, it tells the muscle that it is as strong as it ever needs to be. Resistance is essential to increasing strength for any patient population. Through resistance training, a demand is placed on the muscle; there is neural recruitment of that muscle, the increased stress creates microscopic damage, and then the muscle repairs and recovers, increasing strength and size. Here, we will cover an overview of the physiology of muscle strengthening- this will not be a deep dive into the physiology, such as the Krebs and Cori Cycles, which play a significant role in how muscles are utilized but are outside this course's scope.
There are, however, negative regulators of muscle growth. One significant factor is myostatin, which is crucial in inducing muscle atrophy (Jang et al., 2021). It has also been demonstrated that myostatin inhibition can protect against muscle atrophy and allow skeletal muscle to increase in size (Jang et al., 2021). When considering resistance training, minimizing or inhibiting the effects of myostatin would be desirable. Lactate that is released during exercise can inhibit myostatin.
These five factors will become important when discussing why BFR with low resistance training is highly effective and desirable when building muscle strength and hypertrophy in many patient populations.

Myostatin Inhibition
BFRT continues to gain popularity as a strength training method for various patient populations.
| Training Range | 60-100% 1RM | 30-40% 1RM | 30-40% 1RM |
|---|---|---|---|
| Cross-Sectional Area | Increased | Significant increase | No increase |
| Muscle Damage (Creatine Kinase) | Present | Not significant | Not significant |
| Lactate | Increased | Increased | Not present |
| Neuromuscular Recruitment | Fast twitch fiber activation at near-maximal effort | Fast twitch fiber activation at submaximal effort | No additional recruitment |
| GH | Increased | Significant increase | No increase |
| IGF-1 | Increased | Significant increase | No increase |
| Myostatin | Inhibition | Inhibition | No change |
| Mammalian Target of Rapamycin (mTOR) | Increased activation | Increased activation | No increase |
| Satellite Cell | Significant increase | Significant increase | Slow proliferation |
| (Pearson & Hussain, 2014) | |||
| Med/High Intensity | BFRT + Low Intensity | Low Intensity | |
To summarize, there are several theories on why BFR promotes muscle strengthening and hypertrophy. These include activating the cellular swelling mechanism, stimulating intracellular signaling pathways, and cell-to-cell signaling (Cognetti et al., 2022). It has been shown that metabolites that can inhibit muscle growth, such as lactate, GH, IGF-1, satellite cell production, and mTOR, are all increased through low-intensity exercise with BFR, similar to high-intensity exercise. Additionally, metabolites that can inhibit muscle growth, such as myostatin, are inhibited, likely through the increased activation of mTOR. These metabolic signaling pathways are similar to high-intensity exercise but require less load and strain on the patient. They have been shown to occur in less time to adapt than high-intensity exercise.

Quadriceps/VMO Atrophy Postoperative

Quadriceps/VMO Hypertrophy Following Rehab With BFRT
Until recent years, many of the potential benefits of BFR were thought to be limited to tissues undergoing occlusion distal to where the pressure is applied; however, recent findings indicate that there may be some benefit to tissues directly proximal to the occlusion site (Hedt et al., 2022). Increases in rotator cuff strength and limb circumference have been documented via electromyography (EMG) following BFR and low-intensity exercise (Hedt et al., 2022). It does appear, however, that there is a threshold of volume or cumulative time under occlusion for proximal effects to occur. Similar benefits have been demonstrated in the proximal strengthening of the gluteus maximus with occlusion training of the hip and lower extremity (Hedt et al., 2022). Unfortunately, the proximal effects spanning to other regions (chest muscles, back muscles, etc.) are highly understudied.
When providing patient interventions, the clinician must be aware of the safety, methods of safe implementation, clinical application, and efficacy. It is recommended that the clinician take appropriate training courses before utilizing BFR devices. Many courses are available, and depending on specific professional state practice, acts can be taken by licensed PTs, ATs, DCs, MDs, Doctors of Osteopathy (DOs), Nurse Practitioners (NPs), PAs, and (OTs). There are usually no prerequisites to these courses, which are available in person and online. Unfortunately, there is no certification process or process to ensure that a clinician completes any coursework before utilization with patients.
One of the most common questions about the safety of BFR revolves around clot formation or deep vein thrombosis (DVT). It is known that DVT is a risk of pneumatic tourniquet use during surgery. Most people are less aware that tissue ischemia after inflation stimulates the release of tissue plasminogen activator (TPA), which activates anti-thrombolytic proteins. When the tourniquet is deflated, this causes systematic thrombolysis in the affected limb (Kam et al., 2001). Studies investigating the potential of clot formation following the use of BFRT show no longstanding adverse effects following BFRT with low-resistance exercise. Some studies suggest a slight elevation of TPA following BFR exercise, suggesting a mild anti-thrombolytic effect (Nascimento et al., 2022). Nonetheless, there may be a potential for DVT formation in people with a complex medical history (Nascimento et al., 2022).
As with any other therapeutic intervention, especially in physical exercise and rehabilitation, safety considerations must be taken before beginning BFR with any patient. Regardless of age, when performing any resistance training or cardiovascular exercise, the patient must be medically well enough to participate in the exercise safely. If you are concerned about a patient's medical safety when exercising, then you should not consider the application of blood flow resistance to their rehabilitation. Again, as with any form of general exercise, consult with the referring physician if there is any doubt. In direct access states, however, there may not be a referring physician, so diligence is required when implementing any form of resistance or cardiovascular training. The clinician should consider whether BFRT has a clinically relevant benefit to the patient. Consideration should also be taken regarding other potential treatments or interventions that could provide similar results with less risk (Nascimento et al., 2022). Risk vs. benefit is a common consideration for any clinician, and this intervention should be no different.
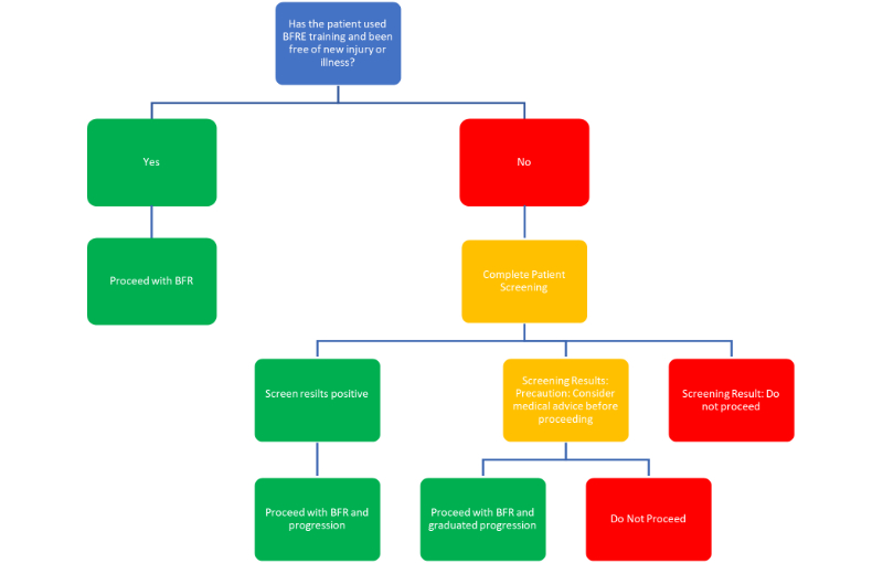
Consider a patient's physical appearance before implementing BFR into your treatment plan. How is their circulatory system? Do they have poor capillary refill time, varicose veins, or indications of circulatory loss in their skin or nails? Do they have concerning health conditions in their medical history? Conditions such as uncontrolled hypertension, cardiopulmonary conditions, history of DVT, arterial calcification, diabetes, sickle cell trait, or active infection would serve as indications to take precautions when considering the use of BFRT. While there are no identified contraindications to the use of BFR, there are conditions that have been identified, and point values have been assigned that can serve as a screening to determine the appropriateness of implementation in a given patient. Given that no validated screening system has been developed, the following chart, adapted from Nascimento et al. (2022), can be a good start toward a patient safety screening system. Generally, a point value greater than five (5) should warrant not proceeding with BFR.
| Each Risk Factor Represents 1 point | Each Risk Factor Represents 2 points |
|---|---|
|
|
| Each Risk Factor Represents 3 points | Each Risk Factor Represents 5 points |
|
|
| For Women Only (Each Represents 1 point) | |
| |
| (Nascimento et al., 2022) | |
Additionally, the following flow chart can serve as an example of a decision tree to determine when to implement or exclude BFR into your training regime (AIS, n.d.).

BFR Decision Tree
Common complications from tourniquet use include the following (Sharma & Salhotra, 2012):
First and foremost, the patient's needs must match the clinical benefits provided through BFRT. Once this has been confirmed, patient safety is the next most considerable determination before occlusion training. Based on current literature, including case reports, case studies, and randomized control trials, it has been determined that blood flow restriction provides a tremendous opportunity to accelerate rehabilitation and possibly aid in injury prevention safely. As with any other modality, BFR should be performed by professionals who have undergone appropriate training and education, but overall, it has been shown to be a safe and useful technique (Anderson et al., 2022).
There are many situations in which BFRT is utilized that do not follow evidence-based medical models. You can see these regularly used in gyms or by bodybuilders. Often, you will see people in these settings using narrow cuffs, other forms of straps, or non-pneumatic elastic bands, or where there is a single-size cuff that is cinched to the desired perceived tightness by the wearer. These are often used by lay people, who may not be fully aware of application parameters and can be ineffective or dangerous if utilized improperly. While this equipment is less expensive and easily attainable at sporting goods stores or online shopping sites, it should not be used in a medical setting.
Physical therapists and other medical professionals for whom BFR is within their scope of practice should use inflatable tourniquets that meet FDA standards. Pneumatic cuffs used for BFR fall under FDA Sec 878.5910, which defines a pneumatic tourniquet as "an air-powered device consisting of a pressure-regulating unit, connecting tube, and an inflatable cuff. The cuff is intended to be used to be wrapped around a patient's limb and inflated to reduce or totally occlude circulation" (U.S. Food and Drug Administration [FDA], 2023).

Pneumatic Cuff and Pump
Cuff placement for BFRT purposes should be as high proximally on the targeted limb as possible. For the upper extremity, this is between the axilla and the proximal biceps. The lower extremity is in the femoral crease, as proximal to the quadricep as possible; this allows for comfortable muscle contraction, protects superficial nerves, and allows for the lowest pressure required to create occlusion. If the cuff is placed over the thick portion of the muscle belly (quadriceps, for instance), it will take more pressure to push into the muscle before vascular occlusion will occur. The clinician should select a cuff size appropriate to the size of the involved limb, allowing for a small amount of overlap in the cuff ends to create even pressurization around the limb. If a cuff is too small and the ends do not wrap around sufficiently, the patient may experience pinching or discomfort, which may prevent them from participating in exercises. If a cuff is too large for the limb, it may not inflate adequately to provide a reliable reading of the inflation pressure.
The pressure required to create blood flow occlusion to a limb depends on many individual limb characteristics (Patterson et al., 2019).

Doppler Ultrasound
BFR can be used in several capacities, with the most common methods being resistance training, passive exercise, and aerobic training.
BFR use during low-intensity resistance training is the most common and well-studied in the literature. The pressure applied is determined to some degree by the relative load used during the resistance exercise and can be adjusted according to patient effort and comfort/tolerance.
A training volume utilizing 75 repetitions is common and frequently recommended (Smart Tools, n.d.; Patterson et al., 2019); this repetition scheme is divided into four sets, the first set of 30 repetitions followed by three sets of 15 repetitions with short rests of 30-60 seconds between sets. While other repetitions and set configurations have been looked at, the 30/15/15/15 provides "sufficient volume to lead to adaptations in most people" (Patterson et al., 2019).
Training frequency is typically recommended to perform resistance training 2-4 times per week to produce strength gains and muscle hypertrophy in both traditional strength training models as well as BFR literature, but a high-frequency approach of 1-2 times daily can be used for short periods (Patterson et al., 2019).


BFR with Non-Weight Bearing Post-Op Patients
Electrical stimulation during passive BFR sessions has also been proposed. These protocols suggest using neuromuscular electrical stimulation (NMES) or Russian stimulation settings to perform 10-second isometric contractions followed by 10 seconds of rest throughout the ischemic preconditioning. Very little evidence supports the use of electrical stimulation with BFR to date.
BFR during aerobic exercise is another common application, typically during walking or cycling. The literature demonstrates no standardization for inflation pressures during aerobic exercise (Patterson et al., 2019); however, Smart Tools (n.d.) recommends a maximum 20-minute exercise session with a minimum of 130 millimeters of mercury (mmHg) pressure on the lower extremities. Exercise can be conducted continuously for up to 20 minutes or at intervals at 50% max effort (Patterson et al., 2019).
When documenting the use of BFRT in a patient chart, it is important to capture all of the patient-specific aspects of the BFR session. For example, when documenting the patient onboarding process, it is important to document that the rationale for use, what to expect, and risk screening were reviewed with the patient. LOP does not need to be measured each time BFR is used with a patient, but it is important to document LOP for each limb involved in BFRT. For example, "the cuff was placed at the inguinal crease of the left lower extremity. LOP was measured to be 240 mmHg at the posterior tibial artery with the patient lying supine." Capturing the training load, volume, and rest periods used in each session is important for exercise documentation. For example:
Documenting in this manner creates an accurate note with treatment parameters that are patient-specific, measurable, and reproducible. This also creates the most defensible documentation should litigation ever occur.
For obvious reasons, BFRT has primarily been studied and utilized in sports medicine. BFRT was once considered an emerging intervention allowing sports medicine professionals to help athletes improve strength for athletic endurance, to aid in the non-operative rehabilitation of injury, to prepare an athlete for surgery through pre-operative "prehab" to limit muscle weakness as a result of injury, and finally postoperatively to prevent atrophy and promote muscle strengthening. Slowly, BFRT has been integrated into similar applications for other teens and adults- not just a treatment for the athlete. Even weekend warriors, tactical professionals, and everyday patients with physical work activities could be treated like Olympians or professional athletes. Studies are emerging now, showing benefits through using BFRT in many other clinical applications and patient populations. There are even studies examining the "application of BFR to optimize exercise countermeasures for human space flight" (Behringer & Willberg, 2019).

BFR for Sport Performance
In addition to improvements in cross-sectional area and overall muscle strength, recent studies have demonstrated improvement in the volume or amount of oxygen the body consumes (VO2 max) following BFRT (Bradley et al., 2023). Similarly, low to moderate-intensity aerobic training with BFR significantly improved overall aerobic capacity compared to aerobic exercise without BFR (Formiga et al., 2020). Interestingly, no significant improvement in aerobic capacity was noted with BFR combined with high-intensity aerobic exercise (Formiga et al., 2020). In 2022, Tan et al. (2022) studied the effects of BFR with low-intensity resistance training on microvascular rarefaction in the myocardium of hypertensive rats. He found that BFRT did improve the density and pressure of the microvascular vessels and improved microvascular circulation (Tan et al., 2022). These changes in the microvascular structure led to improved cardiac function and decreased blood pressure, achieving the preventative effect of early hypertension. While not conducted on human subjects, this is an exciting potential for disease prevention in humans, although further testing is warranted.
Resistance training is a well-known combatant of osteoporosis and a way to improve overall bone density. Studies involving low-intensity resistance training and BFR can increase osteoblastic activity to favor bone formation. Through BFR, this can be accomplished without placing the body under the physical stress of high-intensity resistance training. A meta-analysis conducted by Wang et al. (2023) reviewed 285 studies related to the effects of BFRT on bone metabolism. Ultimately, they included 12 studies in their review, which involved 378 participants. Their review indicated that BFR with low-intensity exercise demonstrated a better impact on bone health than that of low-intensity exercise alone but was less effective (minimally) than high-intensity training. Additionally, they discovered that walking with BFR had a better effect on bone health than without BFR. Wang et al. (2023) concluded that BFR with low-intensity exercise is an effective and efficient alternative to high-intensity training to promote gains in bone health for people who are not able to withstand the higher mechanical loads of high-intensity exercise. This may include "untrained individuals, older adults, or patients undergoing musculoskeletal rehabilitation" (Wang et al., 2023).
BFR has primarily been investigated for use in the treatment of orthopedic conditions. Some emerging studies investigate the outcomes of BFR in treating neurological conditions (Yuan et al., 2023).
BFRT is also being increasingly applied to the rehabilitation treatment of many chronic and systemic diseases. Rodrigues et al. (2020) conducted a study involving rheumatoid arthritis (RA). They deemed that pain experienced during exercise and the health assessment questionnaire scores were improved in the group participating in a 12-week training session with and without BFRT. The outcomes of this study showed that BFRT is a feasible treatment method for RA management. Another study found decreased insulin levels and sensitivity following BFRT training every two weeks for eight weeks (Kambič et al., 2019). In contrast, an additional study suggests improved metabolic control in patients with type II diabetes secondary to improved muscle mass, metabolism, and decreasing insulin levels (Saatmann et al., 2021).
A systematic review investigating the usefulness of blood flow resistance training with various neurologic conditions (Vinolo-Gil et al., 2022) found that BFR could be a beneficial rehabilitation tool for several pathologies, such as Parkinson's disease, stroke, multiple sclerosis, cerebral palsy, and spinal cord injury. Improvements were noted for (Vinolo-Gil et al., 2022)
No improvements were found in lower limb balance. Studies involving neurologic conditions have been few; many were case studies or involved low participant numbers, and more clinical trials are needed. Additionally, protocols for using BFR with neurological patients have not been developed.
Pain is a common problem for many patients participating in rehabilitation and can be a significant limiting factor in many cases. Many interventions are geared specifically toward pain modulation. Many patients have difficulty performing moderate-intensity exercise because of pain; therefore, their activities are limited and devised in a way to avoid pain. In 2018, Korakakis et al. (2018) found significant pain reduction in anterior knee pain with functional activities following BFRT and low-intensity exercise. Pain reduction was sustained for at least 45 minutes following the occlusion training. This could suggest a clinical application of BFRT as a precursor to other activities within a rehabilitation session, providing clinicians a window of opportunity for knee-loading activities (Korakakis et al., 2018), thus leading to greater compliance and consistency of physical therapy activities (Hedt et al., 2022). The mechanism of pain reduction is still unknown. Still, theories revolve around "opioid and endocannabinoid mediated pain inhibition, recruitment of high threshold motor units, exercise-induced metabolite production and an interaction between cardiovascular and pain regulatory systems" (Hedt et al., 2022).
Similar to findings in younger populations, BFRT has been shown to effectively increase muscle mass and strength, prevent atrophy, and facilitate pre- and postoperative injury rehabilitation in the older adult population when compared to traditional training methods (typically body weight or low-weight resistance exercise) (Centner et al., 2018; Yuan et al., 2023). It has also been shown to effectively improve older adults' cardiovascular function and aerobic capacity (Yuan et al., 2023). In addition to decreased physical capabilities, aging is often associated with cognitive decline. There is substantial evidence that resistance training works to combat both physical and cognitive decline. In 2018, a study was published indicating that BFR can boost the efficacy of resistance training regarding cognitive performance (Törpel et al., 2018). Resistance training is thought to improve cognition through various factors, including increased release of IGF-1 and serum GH. Cognitively, these hormones have been associated with the following (Törpel et al., 2018):
It is also assumed that there is a relationship between IGF-1 levels and neurodegenerative diseases. As outlined in previous sections of this course, one of the metabolic effects of BFRT is a significant increase in IGF-1 and GH production compared to both high and low-intensity resistance training (Törpel et al., 2018).
The existing and continued research proves that BFR with low-intensity resistance training can be applied to many chronic diseases older adults are prone to experience. Additionally, since it is a low-load and low-intensity exercise, it does not produce high mechanical pressure on the often-compromised joints of older adults. This type of training provides an effective treatment intervention and training strategy for some elderly adults.
Robert is a 68-year-old male who has been referred to physical therapy for postoperative rehabilitation following a patellar tendon rupture repair. Robert is an active individual with a regular gym routine of cardiovascular exercise five times per week for 30-45 minutes per session and light to moderate weightlifting. He is an avid golfer and tennis player. Robert is presently three days postoperative for his patellar tendon repair and is following a fairly conservative protocol designated by his surgeon. He is presently non-weight bearing (NWB) with a postoperative knee brace locked in full extension. He is not allowed to contract his quadriceps or bend his knee. He can only perform glute squeezes, hip abduction exercises, and ankle pumps for clot prevention for the first ten days following his surgery. He was instructed on the appropriate exercises and asked to schedule his next appointment in 7-10 days, placing him within week two of the postoperative protocol. BFR was discussed as a potential future, given his previous activity level and sports participation.
At the next visit, Robert was doing well; he was frustrated with not being able to be active and starting to see atrophy in his quadriceps muscle. He has been compliant with his home exercise program (HEP) and stated that his pain was well managed. His protocol now allowed submaximal quadriceps tightening (quad sets) and range of motion (ROM) into flexion to 60 degrees, progressing 10 degrees per week until six weeks postoperative. He was to remain in his postoperative brace at all times and must keep it locked into full extension when walking with weight bearing as tolerated. He may unlock his brace for exercises and sitting within the abovementioned parameters for flexion. He was excited to begin working with BFR and be actively involved in his healing. He was instructed in standing calf raises, straight leg raises (SLRs), and short arc quads, and the performance of hip abduction and extension exercises was reviewed. His ROM was measured to be 45 degrees of active flexion. He was also instructed to perform self-patellar mobilizations to maintain the mobility of this joint. Safety screening for BFR was conducted, and since his score was under five points, it was agreed that BFR would begin at the next session later that week. The goals of BFR at this point in his rehabilitation were to promote muscle strengthening and prevent atrophy since he could not utilize external resistance per the surgical protocol. He was instructed to schedule twice weekly for four to six weeks.
At Roberts's next visit, BFR LOP measurements were taken using his posterior tibialis pulse, and three minutes of cell swelling with quad sets were performed. The BFR cuff was inflated to 70% of the LOP, and he proceeded with SLRs, hip abduction, and standing calf raises. Each exercise was performed at 1x45 reps and 3x30 reps per recommended protocols with at least a 1–2 minute pressure letdown break between exercises. At the end of the session, he reported feeling no pain but was quite fatigued with the exercises. BFR continues to be utilized at each subsequent session with similar exercises, adding other exercises as the surgical protocol allowed, using no resistance to the limb.
At Robert's 6-week post-op appointment, the surgeon indicated that he was impressed that Robert had a good quad definition and only minimal atrophy. Robert was informed that he could wean off crutches and begin gait training with his brace on. He was now allowed to move full ROM for flexion. Robert was allowed to progress to body weight and light resistance exercise progressions over the next six weeks, with a final postoperative surgical follow-up at 12 weeks post-op. Robert continued physical therapy sessions at a frequency of one to two times per week over the next four weeks. Frequency was then decreased to one time a week for the last two weeks. His exercises progressed per the protocol to include bodyweight squats, light hip and hamstring resistance training, core stabilization, and proprioception exercises, all while using BFR during the treatment sessions. At his 12-week surgical follow-up, Robert's knee ROM, quad girth, and strength were measured to equal his non-surgical knee, and he has no functional limitations. The surgeon indicated that he is very impressed with how much farther along with strength gains Robert is compared to patients who had not incorporated BFR into their rehabilitation program. He was discharged from physical therapy with instructions on the progressions of his home exercise program, preparing him for a return to recreational sports.
BFRT is a valuable clinical tool to help improve muscle strength and muscle size, prevent hypertrophy, and improve function, with less stress to the joint and surrounding tissue, little to no muscle damage, little to no recovery needed, and little to no soreness or delayed onset muscle soreness (DOMS) (Nichols, n.d.).
CEUFast, Inc. is committed to furthering diversity, equity, and inclusion (DEI). While reflecting on this course content, CEUFast, Inc. would like you to consider your individual perspective and question your own biases. Remember, implicit bias is a form of bias that impacts our practice as healthcare professionals. Implicit bias occurs when we have automatic prejudices, judgments, and/or a general attitude towards a person or a group of people based on associated stereotypes we have formed over time. These automatic thoughts occur without our conscious knowledge and without our intentional desire to discriminate. The concern with implicit bias is that this can impact our actions and decisions with our workplace leadership, colleagues, and even our patients. While it is our universal goal to treat everyone equally, our implicit biases can influence our interactions, assessments, communication, prioritization, and decision-making concerning patients, which can ultimately adversely impact health outcomes. It is important to keep this in mind in order to intentionally work to self-identify our own risk areas where our implicit biases might influence our behaviors. Together, we can cease perpetuating stereotypes and remind each other to remain mindful to help avoid reacting according to biases that are contrary to our conscious beliefs and values.